芯片简介
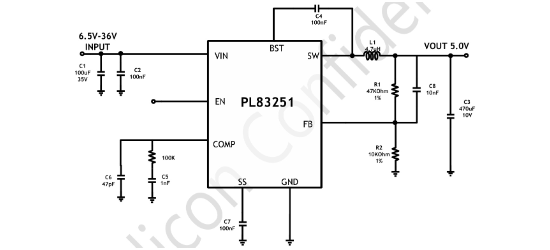
PL83251是一款36V同步降压开关稳压器,集成108mΩ高边和102mΩ低边MOSFET,提供2.4A连续输出电流。采用峰值电流模式控制,具备可编程软启动功能,支持6.5V至30V宽输入电压范围,固定500KHz开关频率,内部包含误差放大器和保护电路。
芯片特点:
输入6.5V~30V
输出0A~2.4A
内置MOS
500KHz
使能
软启动

PL83251是一款36V同步降压开关稳压器,集成108mΩ高边和102mΩ低边MOSFET,提供2.4A连续输出电流。采用峰值电流模式控制,具备可编程软启动功能,支持6.5V至30V宽输入电压范围,固定500KHz开关频率,内部包含误差放大器和保护电路。
描述PL83251是一款36V、2.4A的单片降压开关调节器,具有恒流/恒压控制功能。它集成了高效率的同步降压开关调节器,包括36V、108mΩ的高侧和36V、102mΩ的低侧MOSFET开关,提供2.4A连续负载电流。工作输入电压范围为6.5V至36V,具有内部固定的3A恒流控制和可编程软启动功能。
SMT扩展库
4000个/圆盘
总额¥0
近期成交4单