芯片简介
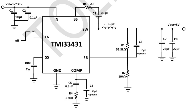
TMI33431是一款宽输入电压(4.5V-30V)、高效率同步降压DC/DC转换器,可提供2.5A输出电流。集成120mΩ高边和80mΩ低边功率MOSFET,具备可调软启动时间、固定570kHz开关频率、峰值电流模式控制及外部补偿功能。支持PFM轻载模式,内置输入过压保护(OVP)、欠压锁定(UVLO)、热关断、逐周期过流保护和短路打嗝模式保护。
芯片特点:
输入4.5V~30V
输出2.5A
内置MOS
570kHz
使能
软启动

TMI33431是一款宽输入电压(4.5V-30V)、高效率同步降压DC/DC转换器,可提供2.5A输出电流。集成120mΩ高边和80mΩ低边功率MOSFET,具备可调软启动时间、固定570kHz开关频率、峰值电流模式控制及外部补偿功能。支持PFM轻载模式,内置输入过压保护(OVP)、欠压锁定(UVLO)、热关断、逐周期过流保护和短路打嗝模式保护。
描述TMI33431是一款宽输入电压范围(4.5V至30V)的高效率同步降压DC/DC转换器,最大输出电流为2.5A,具有可调软启动时间。该芯片集成了主开关和同步开关,具有低导通电阻,以减少传导损耗。此外,还具备欠压锁定、热关断、过压保护、逐周期限流保护等功能。
RoHSSMT扩展库
3000个/圆盘
总额¥0
近期成交16单