芯片简介
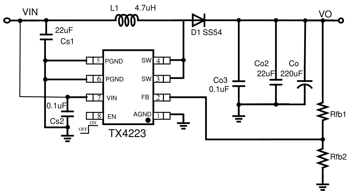
TX4223是一款高效率PWM开关型DC-DC升压转换驱动器,内置5A功率开关MOS管,支持软启动和环路补偿功能。采用固定1.2MHz开关频率设计,最高效率达93%,内置过温保护、欠压锁定及低至1微安的关断电流。芯片通过外部分压电阻设定输出电压,需搭配2.2uH~4.7uH功率电感及低ESR电容使用。
芯片特点:
输入2.5V~6V
输出2.5V~10V
内置MOS
1.2MHz
使能
软启动

TX4223是一款高效率PWM开关型DC-DC升压转换驱动器,内置5A功率开关MOS管,支持软启动和环路补偿功能。采用固定1.2MHz开关频率设计,最高效率达93%,内置过温保护、欠压锁定及低至1微安的关断电流。芯片通过外部分压电阻设定输出电压,需搭配2.2uH~4.7uH功率电感及低ESR电容使用。