芯片简介
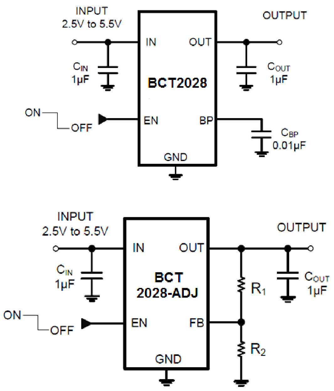
BCT2028系列是低功耗、低噪声、低压差的CMOS线性稳压器,输入电压范围2.5V至5.5V,适用于电池供电系统。具备500mA输出电流和700mA过流保护,通过BP引脚连接外部电容可进一步降低噪声。功能包括关闭控制、自动放电、折返电流限制和热保护,支持预设输出电压或可调输出,内部集成误差放大器、基准电压源及保护电路。
芯片特点:
输入5.5V
输出500mA
精度±2.5%
功耗:0.4W
输出3.3V
使能

BCT2028系列是低功耗、低噪声、低压差的CMOS线性稳压器,输入电压范围2.5V至5.5V,适用于电池供电系统。具备500mA输出电流和700mA过流保护,通过BP引脚连接外部电容可进一步降低噪声。功能包括关闭控制、自动放电、折返电流限制和热保护,支持预设输出电压或可调输出,内部集成误差放大器、基准电压源及保护电路。
| 开源项目名称 | 开源项目介绍 |
|---|---|
| C2842719-LDO方案验证板(A版) | LDO验证板A版:3款SOT-23-3、3款SOT-89-3、2款SOT-23-5、2款SOT-23-6、2款SOT-223。 |
描述低功耗、低噪声、低压差的CMOS线性稳压器,工作输入电压范围为2.5V至5.5V,适用于低电压、低功耗应用。低接地电流使其适用于电池供电系统,超低压差电压可延长便携式电子设备电池寿命。输出电流最小限制为500mA,过流保护限制典型值为700mA。连接到器件BP引脚的外部噪声旁路电容可进一步降低噪声水平。具有关断功能,采用低电平有效且自动放电方式。输出电压预设范围为1.2V至3.3V,还具备低关断电流、折返式限流和热关断保护功能。采用绿色SOT23-5封装,工作环境温度范围为-40℃至 + 85℃。
SMT扩展库
3000个/圆盘
总额¥0
近期成交13单