芯片简介
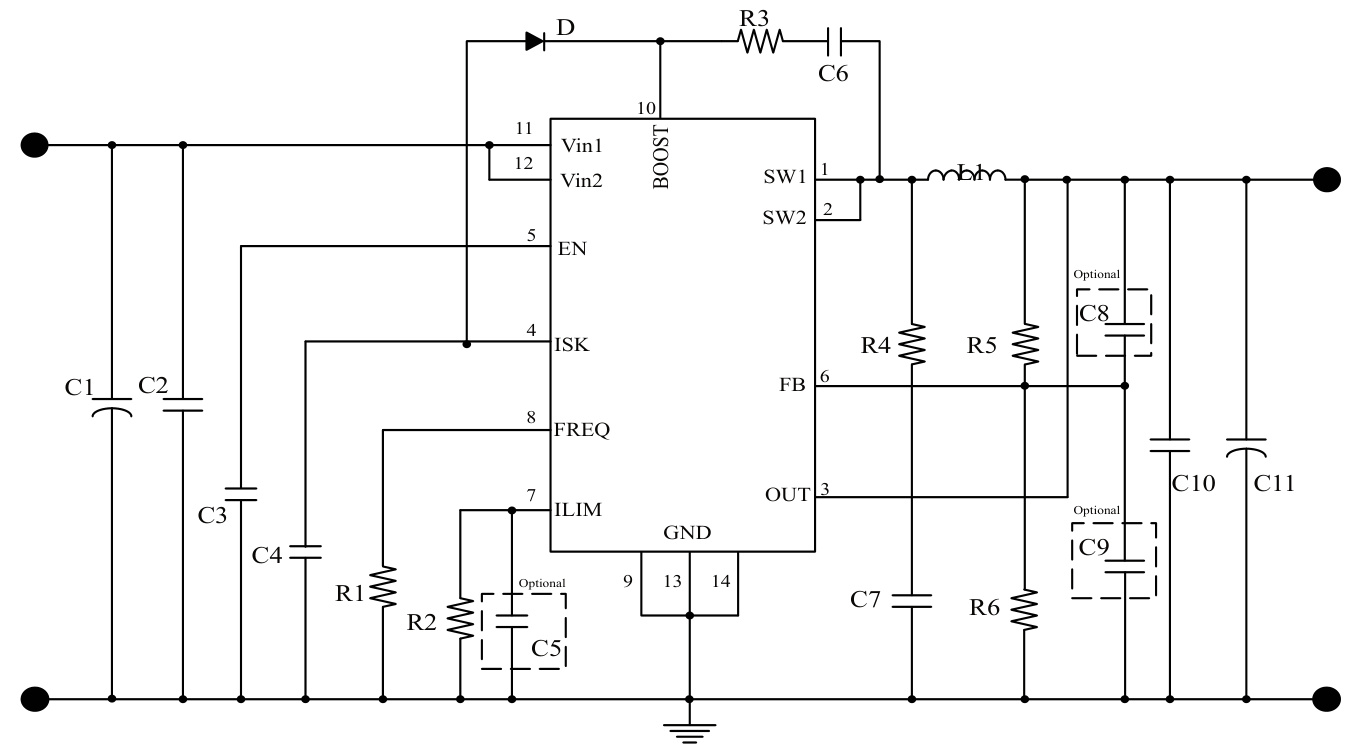
TX4152是一款同步降压调节转换器,输入电压范围8V至60V,支持3.5A连续输出电流。该芯片具备可编程开关频率和电流限制,集成软启动、过温保护、短路保护及限流保护功能。内部采用同步结构电路和电流模式控制,提供快速瞬态响应和高效率(可达96%),适用于工业自动化、汽车系统及太阳能设备。
芯片特点:
输入8V~60V
输出3.5A
内置MOS
可编程工作开关频率
使能
软启动

TX4152是一款同步降压调节转换器,输入电压范围8V至60V,支持3.5A连续输出电流。该芯片具备可编程开关频率和电流限制,集成软启动、过温保护、短路保护及限流保护功能。内部采用同步结构电路和电流模式控制,提供快速瞬态响应和高效率(可达96%),适用于工业自动化、汽车系统及太阳能设备。
描述TX4152一个同步降压调节转换器,其输入电压范围为8V至60V。该产品具有出色的带载能力和线路调节功能,能够达到3.5A的连续性输出电流。 TX4152的开关工作频率是可以根据电阻值进行调整,并且其高效的设计思路支持了同步结构电路。
4000个/圆盘
总额¥0
近期成交15单