芯片简介
MD7730是一款高效率、低纹波的PFM控制型DC-DC升压稳压芯片,具有0.75V极低启动电压和±2.5%输出电压精度。内部集成输出电压反馈补偿网络、启动电路、振荡电路及功率管,采用外部电感/电容/肖特基二极管三元件架构。特性包含200mA带载能力(Vin=3V时)、4μA低静态电流、88%转换效率,适用于便携式电池设备、LED供电等场景。
芯片特点:
输入0.75V~10V
输出3.0V
内置MOS
110kHz
使能


MD7730是一款高效率、低纹波的PFM控制型DC-DC升压稳压芯片,具有0.75V极低启动电压和±2.5%输出电压精度。内部集成输出电压反馈补偿网络、启动电路、振荡电路及功率管,采用外部电感/电容/肖特基二极管三元件架构。特性包含200mA带载能力(Vin=3V时)、4μA低静态电流、88%转换效率,适用于便携式电池设备、LED供电等场景。
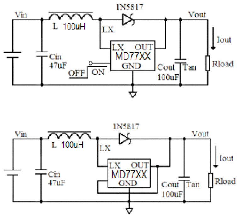
描述MD77XX 系列产品是一种高效率、低纹波的PFM 控制型DC-DC 升压稳压芯片。该系列产品具有极低的启动电压和高输出电压精度。应用时仅需电感、电容、肖特基二极管三个外部元器件,就可完成将低输入的电池电压升压至所需的工作电压。
SMT扩展库
1000个/圆盘
总额¥0
近期成交1单