芯片简介
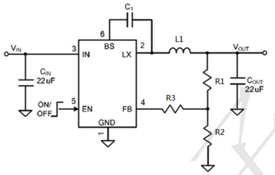
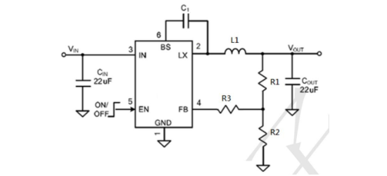
TPMP1470是一款全集成高效率2.0A同步整流降压转换器,支持PWM和PFM双模式控制以实现宽负载范围高效运行。特性包括高达95%的效率、600KHz固定频率、内部补偿、过流保护(带Hiccup模式)、输入过压保护(OVP)、热关断及软启动功能。由同步整流开关、电流模式控制电路及多级保护机制组成,仅需少量外部元件。
芯片特点:
输入3.5V~18V
输出2.0A
内置MOS
600KHz
使能
软启动

TPMP1470是一款全集成高效率2.0A同步整流降压转换器,支持PWM和PFM双模式控制以实现宽负载范围高效运行。特性包括高达95%的效率、600KHz固定频率、内部补偿、过流保护(带Hiccup模式)、输入过压保护(OVP)、热关断及软启动功能。由同步整流开关、电流模式控制电路及多级保护机制组成,仅需少量外部元件。
| 开源项目名称 | 开源项目介绍 |
|---|---|
| DC-DC降压芯片方案验证板-A版 | 该方案验证版,主要用于测试市面上常见的SOT-23封装的降压型DC/DC芯片,板子上目前集成了三种引脚排序。 |
描述TPMP1470是一款全集成的高效率2.0A异步整流降压转换器,支持600KHz频率操作,输入电压范围为3.5V至18V,输出电流为2.0A,提供PWM和PFM模式控制,具有过流保护、过压保护、热关断等功能。
SMT扩展库
3000个/圆盘
总额¥0
近期成交100单+