芯片简介
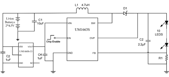
UM1663S是一款高度集成的升压型LED驱动芯片,内置38V/1A功率开关,采用电流模式控制架构。支持2.8V至5.5V宽输入电压范围,固定工作频率1MHz,通过外部电阻设定LED电流,反馈电压精度200mV。具备PWM调光、64级脉冲调光功能,集成过压保护、过温保护和电流限制保护。功能框架包含误差放大器、斜率补偿模块及功率MOSFET驱动电路,采用软启动机制抑制浪涌电流。
芯片特点:
输入2.8V~5.5V
输出VIN~36V
内置MOS
1MHz
使能
软启动

UM1663S是一款高度集成的升压型LED驱动芯片,内置38V/1A功率开关,采用电流模式控制架构。支持2.8V至5.5V宽输入电压范围,固定工作频率1MHz,通过外部电阻设定LED电流,反馈电压精度200mV。具备PWM调光、64级脉冲调光功能,集成过压保护、过温保护和电流限制保护。功能框架包含误差放大器、斜率补偿模块及功率MOSFET驱动电路,采用软启动机制抑制浪涌电流。
描述UM1663S是一款高度集成的LED驱动IC,能够驱动串联的10WLED。它由一个电流模式升压转换器和一个38V/1A的功率开关组成。支持2.8V到5.5V的宽输入电压范围,运行频率为1MHz。LED电流通过外部电阻设置,反馈电压调节为200mV。在操作过程中,LED电流由SHDN输入信号的占空比控制,确定反馈参考电压。UM1663S支持64步脉冲调光,具有内部过压保护设置,防止开路LED条件下输出超过绝对最大额定值。
RoHSSMT扩展库
3000个/圆盘
总额¥0
近期成交4单