芯片简介
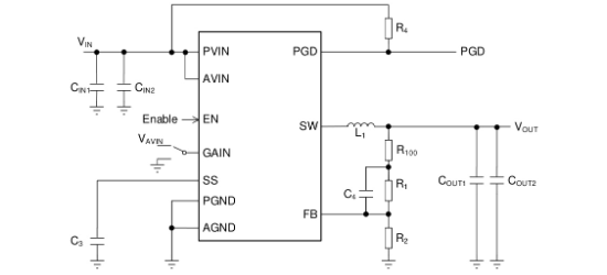
BD9S402MUF-CE2是一款同步降压DC/DC转换器,内置低导通电阻功率MOSFET,最大输出电流4A。采用2.2MHz高开关频率设计,支持电流模式控制和快速瞬态响应,集成相位补偿电路及多种保护功能。适用于汽车电子设备,符合AEC-Q100车规认证。
芯片特点:
车规级
输入2.7V~5.5V
输出4A
内置MOS管
2.2MHz
使能
软启动

BD9S402MUF-CE2是一款同步降压DC/DC转换器,内置低导通电阻功率MOSFET,最大输出电流4A。采用2.2MHz高开关频率设计,支持电流模式控制和快速瞬态响应,集成相位补偿电路及多种保护功能。适用于汽车电子设备,符合AEC-Q100车规认证。
描述BD9S402MUF-C是一款同步降压DC/DC转换器,具有内置低导通电阻的MOSFET,最大输出电流为4 A,开关频率为2.2MHz。适用于汽车设备和其他电子设备。
RoHSSMT扩展库
3000个/圆盘
总额¥0