芯片简介
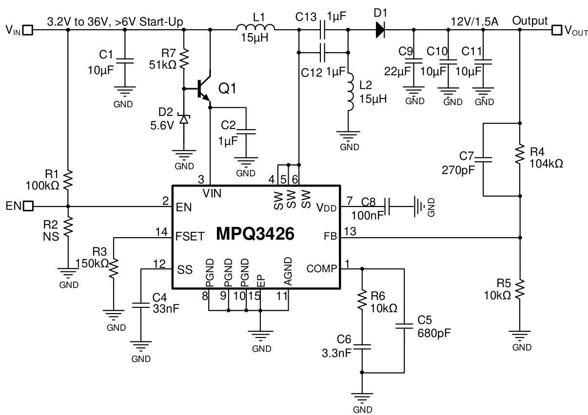
MPQ3426是一款电流模式升压转换器,内置6A/90mΩ/45V功率MOSFET,支持高效稳压和快速响应。其特性包括3.2V至22V宽输入电压范围、可配置的300kHz至2MHz开关频率、微功耗关机(<1μA)及外部软启动配置。该芯片采用误差放大器和电流检测放大器实现闭环控制,适用于汽车冷启动、预升压和SEPIC拓扑等场景,符合AEC-Q100Grade1认证。
芯片特点:
车规级
输入3.2V~22V
输出3.2V~35V
内置MOS
300kHz~2MHz
使能
软启动

MPQ3426是一款电流模式升压转换器,内置6A/90mΩ/45V功率MOSFET,支持高效稳压和快速响应。其特性包括3.2V至22V宽输入电压范围、可配置的300kHz至2MHz开关频率、微功耗关机(<1μA)及外部软启动配置。该芯片采用误差放大器和电流检测放大器实现闭环控制,适用于汽车冷启动、预升压和SEPIC拓扑等场景,符合AEC-Q100Grade1认证。
描述MPQ3426是一款6A,90mΩ,45V的升压转换器,具有6A,90mΩ,45V的内部开关,提供高效的调节器,响应速度快。支持高达45V的电池范围,宽输入电压范围(3.2V至22V),最高输出电压可达35V。支持可配置的开关频率(300kHz至2MHz),具有微功耗关断功能,支持热关断。适用于汽车预升压应用。
RoHSSMT扩展库
3000个/圆盘
总额¥0
近期成交2单