芯片简介
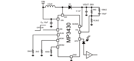
MP3430是一款单片升压转换器,集成功率开关和APD电流监测器,适用于APD偏置和光学接收器。特性包括2.7V-5.5V输入、高达90V输出、1.3MHz固定开关频率、内部补偿和软启动功能。包含高侧APD电流监测器(1:10和1:2比率输出)、可编程过流保护及热关断保护,采用电流模式架构确保快速瞬态响应和逐周期限流。
芯片特点:
输入2.7V~5.5V
输出90V
内置MOS
1.3MHz
使能
软启动

MP3430是一款单片升压转换器,集成功率开关和APD电流监测器,适用于APD偏置和光学接收器。特性包括2.7V-5.5V输入、高达90V输出、1.3MHz固定开关频率、内部补偿和软启动功能。包含高侧APD电流监测器(1:10和1:2比率输出)、可编程过流保护及热关断保护,采用电流模式架构确保快速瞬态响应和逐周期限流。
描述DCDC升压,电源输入3V~7V,输出24V以上方案,
RoHSSMT扩展库
5000个/圆盘
总额¥0
近期成交3单