芯片简介
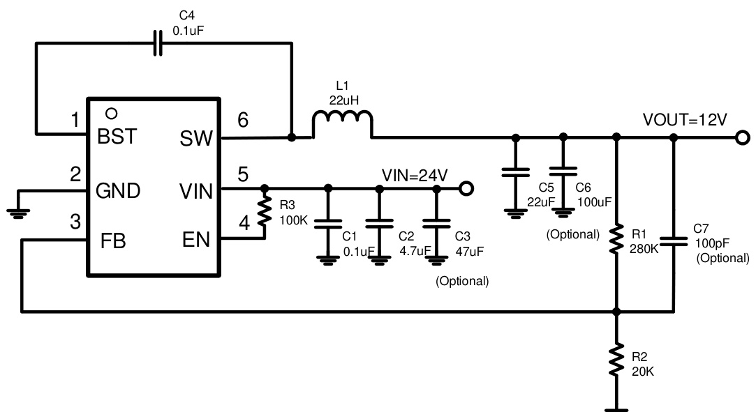
RT6200G是一款4.5V-40V宽输入范围的同步降压DC-DC转换器,支持600mA连续输出电流。集成高侧600mΩ和低侧300mΩ功率MOSFET,采用固定频率2MHz峰值电流控制模式,轻载时自动进入脉冲跳跃模式(PSM)。具有1ms内部软启动、过温保护功能,静态电流低至90μA,适用于工业、汽车等场景。
芯片特点:
车规级
输入4.5V~40V
输出600mA
内置MOS
2MHz
使能
软启动

RT6200G是一款4.5V-40V宽输入范围的同步降压DC-DC转换器,支持600mA连续输出电流。集成高侧600mΩ和低侧300mΩ功率MOSFET,采用固定频率2MHz峰值电流控制模式,轻载时自动进入脉冲跳跃模式(PSM)。具有1ms内部软启动、过温保护功能,静态电流低至90μA,适用于工业、汽车等场景。
RoHSSMT扩展库
3000个/圆盘
总额¥0