芯片简介
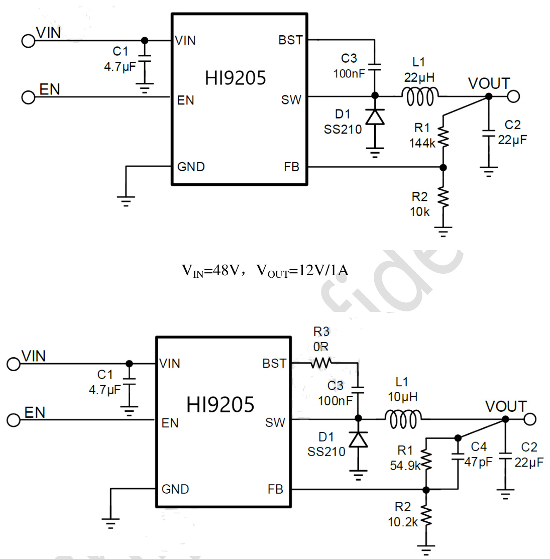
Hi9205是一款非同步降压转换器,集成900mΩ低RDS_ON高侧功率MOSFET,提供高达1A连续输出电流。采用快速响应的COT控制模式,开关频率1MHz,支持宽输入电压范围4.5V~80V。内置逐周期电流限制、打嗝模式短路保护、过温保护功能,具有软启动机制和使能控制。
芯片特点:
输入4.5V~80V
输出≤1A
内置MOS
1MHz
使能
软启动

Hi9205是一款非同步降压转换器,集成900mΩ低RDS_ON高侧功率MOSFET,提供高达1A连续输出电流。采用快速响应的COT控制模式,开关频率1MHz,支持宽输入电压范围4.5V~80V。内置逐周期电流限制、打嗝模式短路保护、过温保护功能,具有软启动机制和使能控制。
描述Hi9205是一种易于使用的非同步降压转换器,集成900mΩ低RDS_ON高侧功率MOSFET,提供高达1A连续输出电流,具有快速响应的COT控制模式。输入电压范围为4.5V到80V,适用于各种降压应用。
RoHSSMT扩展库
3000个/圆盘
总额¥0
近期成交79单