芯片简介
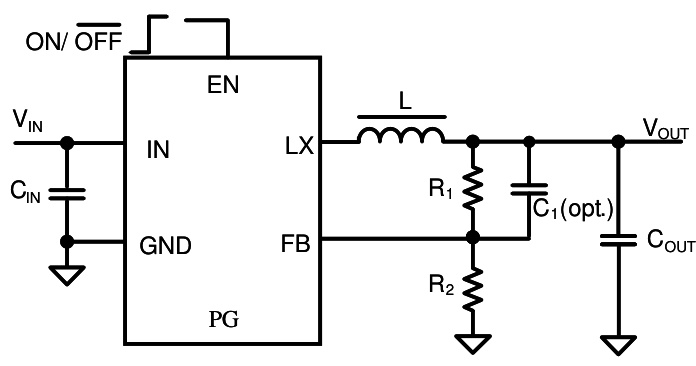
SY8032ABC是一款高效1MHz同步降压DC/DC调节器,提供2.5A连续输出电流,输入电压范围为2.7V至5.5V,集成低RDS(ON)的顶部和底部开关以降低导通损耗。特性包括1MHz开关频率、内部软启动限制浪涌电流、100%占空比操作,采用SOT23-6封装。
芯片特点:
输入2.7V~5.5V
输出2.5A连续,3A峰值
内置MOS
1MHz
使能
软启动

SY8032ABC是一款高效1MHz同步降压DC/DC调节器,提供2.5A连续输出电流,输入电压范围为2.7V至5.5V,集成低RDS(ON)的顶部和底部开关以降低导通损耗。特性包括1MHz开关频率、内部软启动限制浪涌电流、100%占空比操作,采用SOT23-6封装。
描述SY8032是一款高效、高频率的同步降压DC/DC调节器,能够提供高达2.5A的输出电流。其工作电压范围为2.7V至5.5V,集成了主开关和同步开关,具有非常低的导通电阻,以最小化传导损耗。1MHz的高开关频率减小了外部组件的尺寸,降低了输出电压纹波。内部软启动限制了浪涌电流,支持100%的压差操作。
SMT扩展库
3000个/圆盘
总额¥0
近期成交7单