芯片简介
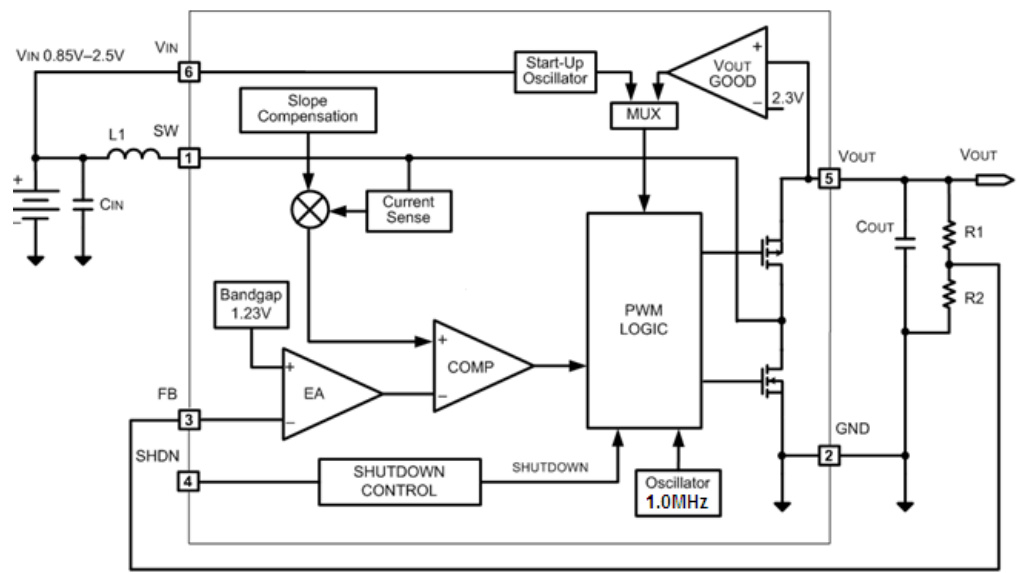
AP2000A是一款1.0MHz固定开关频率同步升压转换器,内置NMOS主开关管和PMOS同步整流管,支持低启动电压0.85V及输出电压范围2.5V至5.0V。采用电流模式PWM控制,具有高达92%的效率、低至1μA的停机电流,并可通过外部电阻分压器调节输出电压。内部集成反馈机制和同步整流功能,无需外接肖特基二极管。
芯片特点:
输入0.75V~6V
输出2.5V~5.0V
内置MOS
1.0MHz
使能


AP2000A是一款1.0MHz固定开关频率同步升压转换器,内置NMOS主开关管和PMOS同步整流管,支持低启动电压0.85V及输出电压范围2.5V至5.0V。采用电流模式PWM控制,具有高达92%的效率、低至1μA的停机电流,并可通过外部电阻分压器调节输出电压。内部集成反馈机制和同步整流功能,无需外接肖特基二极管。
描述AP2000A是一款1.0MHz固定开关频率,高效率的同步升压转换器,能够用于单节干电池产生3.3V电压并提供100mA以上的驱动能力。内部集成了NMOS主开关管和PMOS的同步整流管,1.0MHz的开关频率可以使用小型化的电感和陶瓷电容,减小了整体应用方案尺寸。
RoHSSMT扩展库
3000个/圆盘
总额¥0
近期成交33单