芯片简介
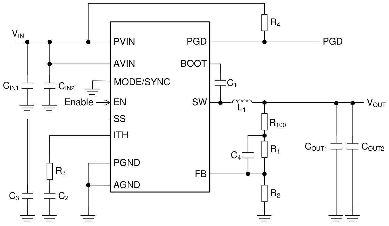
BD9S200MUF-C是一款同步降压DC/DC转换器,内置低导通电阻功率MOSFET,支持最高2A输出电流。采用SLLMTM控制技术,在轻载条件下具有高效能,适用于汽车电子设备。芯片集成误差放大器、PWM比较器、驱动器逻辑及多种保护功能。支持外部同步功能,可调软启动时间,并通过AEC-Q100车规认证。
芯片特点:
车规级
输入2.7V~5.5V
输出2A
内置MOS管
2.2MHz
使能
软启动

BD9S200MUF-C是一款同步降压DC/DC转换器,内置低导通电阻功率MOSFET,支持最高2A输出电流。采用SLLMTM控制技术,在轻载条件下具有高效能,适用于汽车电子设备。芯片集成误差放大器、PWM比较器、驱动器逻辑及多种保护功能。支持外部同步功能,可调软启动时间,并通过AEC-Q100车规认证。
描述BD9S200MUF-C是一款单路同步降压DC/DC转换器,具有内置低导通电阻MOSFET,支持2.7V至5.5V的输入电压范围,最大输出电流为2A。它采用SLLMTM控制技术,适用于汽车设备和其他电子设备,具有多种保护功能,包括输入欠压锁定保护、短路保护、输出过压保护和过流保护等。
RoHSSMT扩展库
3000个/圆盘
总额¥0