芯片简介
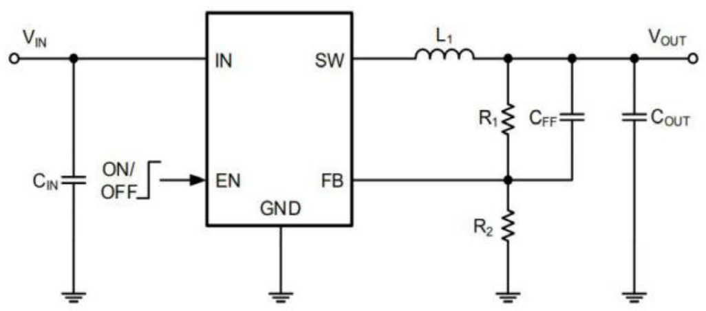
H9008是一款高效单片同步降压稳压器,采用恒定频率电流模式架构,输入电压范围2.5V至5.5V,适用于单节锂离子电池供电场景。支持100%占空比低压差操作,具有PWM/PFM双模式以实现低纹波输出,内置0.6V反馈基准电压,集成短路保护、过压保护、过流保护和过热保护功能。内部结构包含误差放大器、欠压锁定模块、软启动机制及1.5MHz开关频率控制器,采用SOT23-5封装,所需外部元件极少。
芯片特点:
输入2.5V~5.5V
输出1.5A
内置MOS
1.5MHz
使能
软启动

H9008是一款高效单片同步降压稳压器,采用恒定频率电流模式架构,输入电压范围2.5V至5.5V,适用于单节锂离子电池供电场景。支持100%占空比低压差操作,具有PWM/PFM双模式以实现低纹波输出,内置0.6V反馈基准电压,集成短路保护、过压保护、过流保护和过热保护功能。内部结构包含误差放大器、欠压锁定模块、软启动机制及1.5MHz开关频率控制器,采用SOT23-5封装,所需外部元件极少。
描述H9008是一款高效单片同步降压调节器,采用恒定频率、电流模式架构。该设备提供可调版本,无负载时的电源电流为40μA,在关断模式下降至<1μA。2.5V至5.5V的输入电压范围使其非常适合单节锂离子电池供电的应用。100%占空比提供低dropout操作,延长便携系统中的电池寿命。PWM/PFM模式操作提供非常低的输出纹波电压,适用于噪声敏感应用。开关频率内部设置为1.5MHz,允许使用小型表面贴装电感器和电容器。0.6V反馈参考电压支持低输出电压。H9008需要最少的外部组件,采用节省空间的SOT23-5封装。
SMT扩展库
3000个/圆盘
总额¥0
近期成交1单