芯片简介
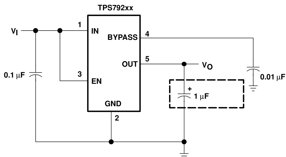
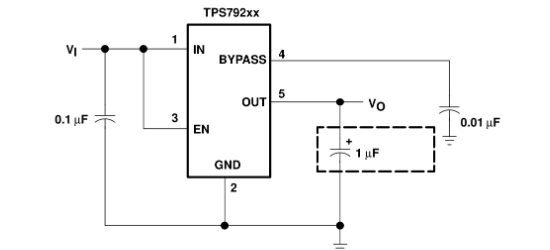
TPS79201DBVR是一款超低噪声、高PSRR的线性稳压器,提供100mA输出电流,支持1.2V至5.5V可调输出电压。具有快速启动时间、低静态电流和使能功能,待机电流低于1µA。内部结构包含误差放大器、基准电压源、功率晶体管和保护电路,通过BYPASS引脚与外部电容组成低通滤波器以降低噪声。
芯片特点:
输入6V
输出0.1A
精度±2%
输出1.2V~5.5V
使能

TPS79201DBVR是一款超低噪声、高PSRR的线性稳压器,提供100mA输出电流,支持1.2V至5.5V可调输出电压。具有快速启动时间、低静态电流和使能功能,待机电流低于1µA。内部结构包含误差放大器、基准电压源、功率晶体管和保护电路,通过BYPASS引脚与外部电容组成低通滤波器以降低噪声。
| 开源项目名称 | 开源项目介绍 |
|---|---|
| C2842719-LDO方案验证板(A版) | LDO验证板A版:3款SOT-23-3、3款SOT-89-3、2款SOT-23-5、2款SOT-23-6、2款SOT-223。 |
描述TPS792 超低噪声、高 PSRR、快速、射频、100mA 的低压降线性稳压器
RoHS
总额¥0