芯片简介
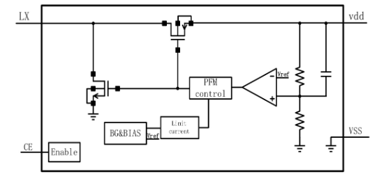
YX2118是一款采用CMOS工艺制造的低静态电流PFM开关型DC-DC升压转换器,内置开关晶体管,外围仅需电感和电容。具有低功耗(12μA静态电流)、高效率(典型95%)、低纹波噪声和350kHz工作频率,带使能端可控制关断功能,输出电压精度±2%。
芯片特点:
输入0.9V~5V
输出2.0V~5.0V
内置MOS
350kHz
使能


YX2118是一款采用CMOS工艺制造的低静态电流PFM开关型DC-DC升压转换器,内置开关晶体管,外围仅需电感和电容。具有低功耗(12μA静态电流)、高效率(典型95%)、低纹波噪声和350kHz工作频率,带使能端可控制关断功能,输出电压精度±2%。
描述YX2118是一款采用CMOS工艺制造的低静态电流的PFM开关型DC-DC升压转换器。该芯片通过特有的电路结构极大的改善了开关电路固有的噪声问题,减小了其对周围电路的干扰。输出电压为12.0~5.0V,振荡频率为350KHz(典型值)。
RoHS
3000个/圆盘
总额¥0
近期成交2单