芯片简介
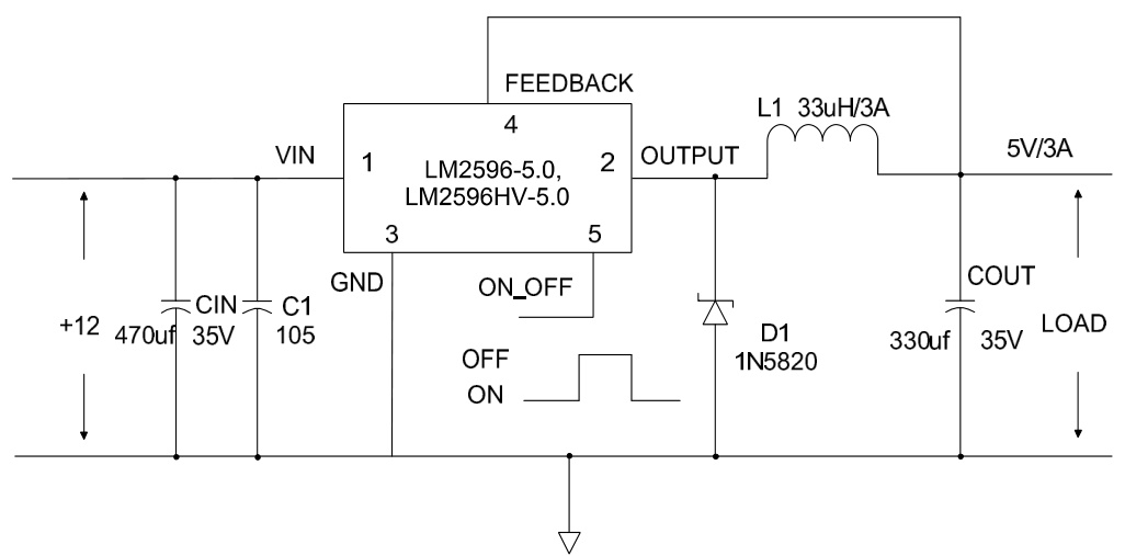
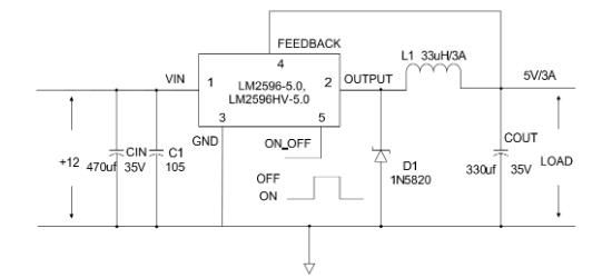
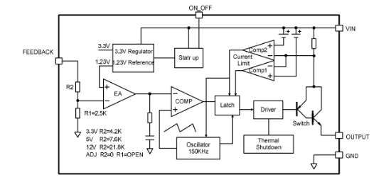
LM2596SX-5.0是一款150KHz固定频率的PWMDCDC稳压电源转换器,具有3A输出电流驱动能力,支持高效率、低纹波、高线性调整率和负载调整率。内置固定频率振荡器、频率补偿模块及过温保护、过流保护功能,采用PWM调制模式实现占空比0~100%线性调节。其结构包含控制电路、驱动电路和保护电路,适用于液晶显示器、电视机顶盒等设备的电源管理。


LM2596SX-5.0是一款150KHz固定频率的PWMDCDC稳压电源转换器,具有3A输出电流驱动能力,支持高效率、低纹波、高线性调整率和负载调整率。内置固定频率振荡器、频率补偿模块及过温保护、过流保护功能,采用PWM调制模式实现占空比0~100%线性调节。其结构包含控制电路、驱动电路和保护电路,适用于液晶显示器、电视机顶盒等设备的电源管理。
描述LM2596SX-5.0 是一款150KHz固定频率的PWM DC-DC稳压电源转换器,具有3A输出电流驱动能力,高效率、低纹波、高线性调整率和负载调整率等特点。该芯片采用PWM调制模式,能够调节占空比线性范围0~100%。内置固定频率振荡器和频率补偿模块,使用简单,仅需要极少量的外部元器件。内置带迟滞功能的使能、过温保护、过流保护和刺激过流保护等功能。
SMT扩展库
800个/圆盘
总额¥0
近期成交15单
描述LM2596SX-12是一款150KHz固定频率的PWM DC-DC稳压电源转换器,具有3A输出电流驱动能力,高效率、低纹波、高线性调整率和负载调整率等特点。该芯片内置固定频率振荡器和频率补偿模块,使用简单,仅需少量外部元器件。内置过温保护、过流保护等功能。
SMT扩展库
800个/圆盘
总额¥0
近期成交38单
描述LM2596SX-3.3是一款150KHz固定频率的PWM DC-DC稳压电源转换器,具有3A输出电流驱动能力,高效率、低纹波、高线性调整率和负载调整率等特点。该芯片采用PWM调制模式,能够调节占空比线性范围0~100%。内置固定频率振荡器和频率补偿模块,使用简单,仅需少量外部元器件。内置过温保护、过流保护等功能。
SMT扩展库
800个/圆盘
总额¥0
近期成交4单
描述LM2596SXADJ 是一款 150KHz 固定频率的 PWM DC-DC 稳压电源转换器。它具有 3A 输出电流驱动能力,高效率、低纹波、高线性调整率和负载调整率等特点。该芯片采用 PWM 调制模式,能够调节占空比线性范围 0~100%。内置固定频率振荡器和频率补偿模块,使用简单,仅需极少量的外部元器件。内置带迟滞功能的使能、过温保护、过流保护和刺激过流保护等功能。
SMT扩展库
800个/圆盘
总额¥0
近期成交18单