芯片简介
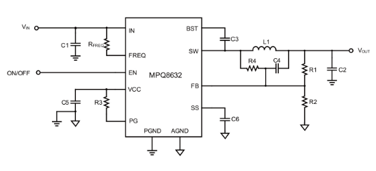
MPQ8632是一款高频同步整流降压开关转换器,采用恒导通时间(COT)控制模式以实现快速瞬态响应。支持4A至20A可扩展输出电流,输入电压范围2.5V-18V,内置功率MOSFET。特性包括可编程软启动时间、外部电阻设置欠压锁定(UVLO)、开漏电源良好(PG)指示、预偏置启动功能。集成保护功能含过流保护(OCP)、过压保护(OVP)及热关断。内部架构由控制电路(含COT控制器)、驱动电路(高/低侧MOSFET驱动器)及保护电路模块组成。
芯片特点:
输入2.5V~18V
输出8A
内置MOS
200kHz~1MHz
使能
软启动




