芯片简介
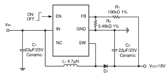
RY3715是一款高集成度升压转换器,支持2.3V至5.5V输入电压范围,可输出高达18V电压。集成60mΩ功率MOSFET和20V功率开关,采用1.2MHz固定开关频率,内置4A开关电流限制、1.5ms软启动及多重保护功能(短路/过压/热关断)。具备PWM与PFM模式切换,轻载时自动进入省电模式,效率达85%。功能框架包括控制电路、UVLO保护、OVP保护、SCP保护及TSD保护机制。
芯片特点:
输入2.3V~5.5V
输出18V
内置MOS
1.2MHz
使能
软启动

RY3715是一款高集成度升压转换器,支持2.3V至5.5V输入电压范围,可输出高达18V电压。集成60mΩ功率MOSFET和20V功率开关,采用1.2MHz固定开关频率,内置4A开关电流限制、1.5ms软启动及多重保护功能(短路/过压/热关断)。具备PWM与PFM模式切换,轻载时自动进入省电模式,效率达85%。功能框架包括控制电路、UVLO保护、OVP保护、SCP保护及TSD保护机制。
描述RY3715是一款高集成度的升压转换器,设计用于需要高电压和高效率解决方案的应用。它可以将Li+电池或两节串联的碱性电池的输入电压提升至最高18V。该器件具有1.2MHz的固定开关频率,内置60mΩ的功率MOSFET,最大输出电流为1A,支持输出短路保护、过压保护和热关断保护。工作温度范围为-40°C到+85°C,采用SOT23-6封装。
RoHSSMT扩展库
3000个/圆盘
总额¥0
近期成交50单