芯片简介
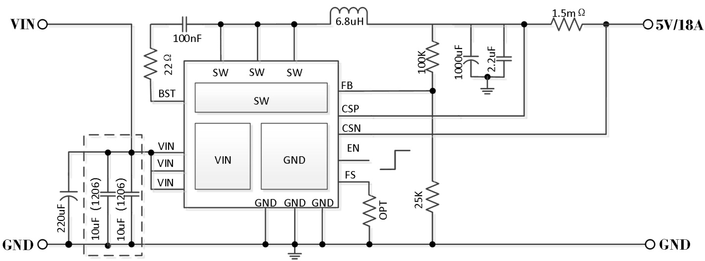
NDP23A5QB是一款高效单片同步降压DC/DC转换器,采用平均电流模式控制架构,支持7.5V至30V输入电压及3V至25V可调输出电压。器件集成5mΩ高边开关和3mΩ低边开关,具备短路保护、热保护功能,内部软启动机制避免上电浪涌电流。控制框架包含误差放大器、PWM比较器及同步整流开关,支持可编程开关频率和轻载突发模式。
芯片特点:
输入7.5V~30V
输出18A
内置MOS
130kHz~330kHz
使能
软启动

NDP23A5QB是一款高效单片同步降压DC/DC转换器,采用平均电流模式控制架构,支持7.5V至30V输入电压及3V至25V可调输出电压。器件集成5mΩ高边开关和3mΩ低边开关,具备短路保护、热保护功能,内部软启动机制避免上电浪涌电流。控制框架包含误差放大器、PWM比较器及同步整流开关,支持可编程开关频率和轻载突发模式。
描述NDP23A5QB是一款高效率、单片同步降压DC/DC转换器,采用平均电流模式控制架构。输入电压范围为7.5V至30V,可提供3V至25V的可调输出电压,最大连续输出电流为18A,峰值输出电流为23A。具备短路和热保护功能,内部软启动避免启动时的输入浪涌电流。
SMT扩展库
4000个/圆盘
总额¥0
近期成交73单