芯片简介
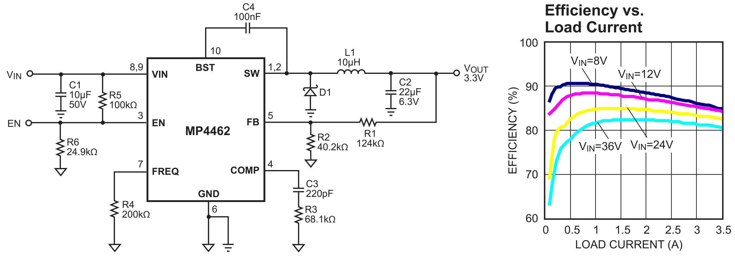
MP4462是一款高频降压开关稳压器,集成高压侧MOSFET,提供3.5A输出电流。采用电流模式控制,具备快速环路响应和宽输入电压范围(3.8V-36V),适用于汽车环境。特性包括120µA静态电流、150mΩ内部MOSFET、可编程开关频率(最高4MHz)、陶瓷电容稳定性、内部软启动及无电流检测电阻的限流设计。内部组成包含误差放大器、PWM控制器、内部稳压器、使能控制、UVLO保护和热关断功能。
芯片特点:
输入3.8V~36V
输出3.5A
内置MOS
4MHz
使能
软启动

MP4462是一款高频降压开关稳压器,集成高压侧MOSFET,提供3.5A输出电流。采用电流模式控制,具备快速环路响应和宽输入电压范围(3.8V-36V),适用于汽车环境。特性包括120µA静态电流、150mΩ内部MOSFET、可编程开关频率(最高4MHz)、陶瓷电容稳定性、内部软启动及无电流检测电阻的限流设计。内部组成包含误差放大器、PWM控制器、内部稳压器、使能控制、UVLO保护和热关断功能。
描述DCDC降压,电源输入30V以上,3A以上(大电流)方案,MP4462是一款高频率、非同步降压转换器,具有内部集成的高压侧MOSFET。它支持3.8V到36V的宽输入电压范围,最大输出电流为3.5A,开关频率可编程至4MHz。该芯片适用于汽车和工业应用,具有低静态电流和高效能。
近期成交43单