芯片简介
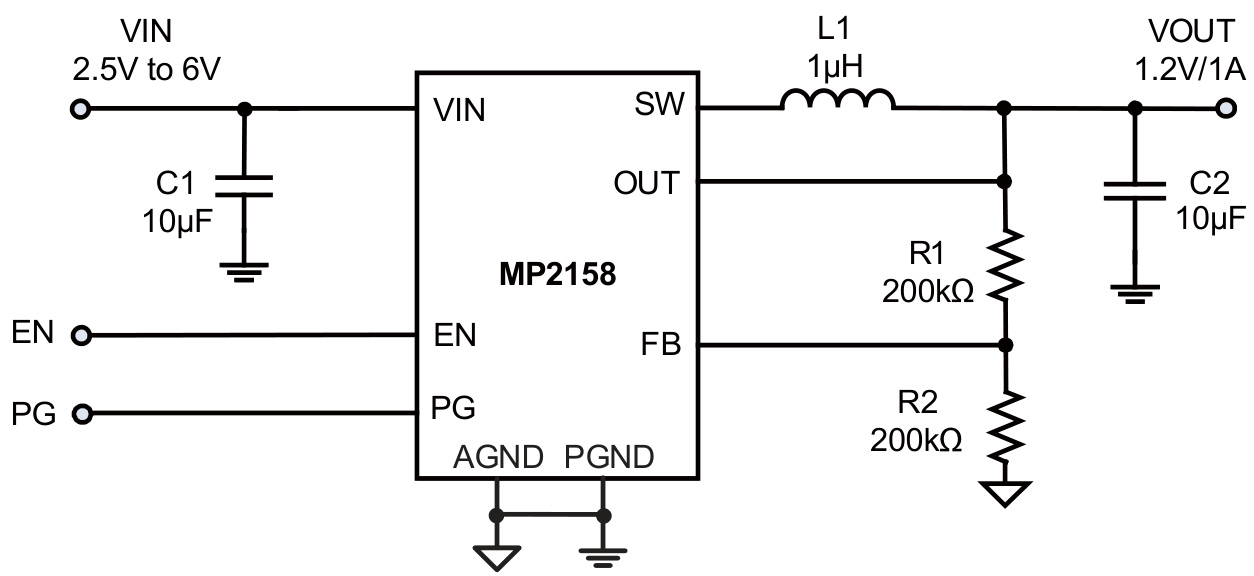
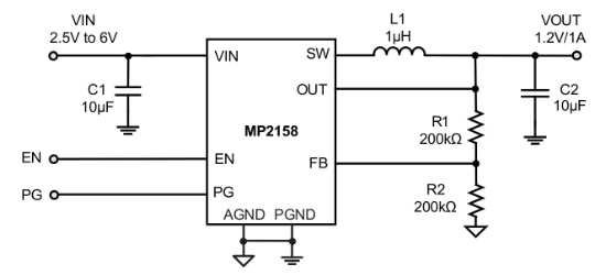
MP2158是一款内置MOS管的单片降压开关模式转换器,支持2.5V至6V输入电压范围,提供1A连续输出电流,输出电压可调低至0.6V。采用恒定导通时间控制方案实现快速瞬态响应,集成超低静态电流(17μA)、1.5MHz默认开关频率、使能引脚和电源就绪指示功能。内部包含功率MOSFET开关、循环过流保护、短路保护及热关断机制,采用QFN-8封装,适用于低功耗便携设备。
芯片特点:
输入2.5V~6V
输出1A
内置MOS
1.5MHz
使能
软启动
工业品
MP2158是一款内置MOS管的单片降压开关模式转换器,支持2.5V至6V输入电压范围,提供1A连续输出电流,输出电压可调低至0.6V。采用恒定导通时间控制方案实现快速瞬态响应,集成超低静态电流(17μA)、1.5MHz默认开关频率、使能引脚和电源就绪指示功能。内部包含功率MOSFET开关、循环过流保护、短路保护及热关断机制,采用QFN-8封装,适用于低功耗便携设备。
描述DCDC降压,电源输入7V以内,1A以内(小电流)方案,MP2158是一款单片降压模式转换器,内置内部功率MOSFET,能够从2.5V到6V的输入电压范围内提供1A连续输出电流。该器件采用恒定导通时间控制方案,提供快速瞬态响应和易于环路稳定。具有低静态电流(17uA)、默认1.5MHz开关频率、超小型2.0x1.5mm QFN8封装等特性。
RoHSSMT扩展库
5000个/圆盘
总额¥0
近期成交2单