芯片简介
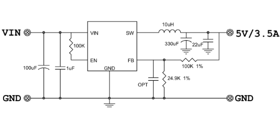
NDP2435KC是一款高效单片同步降压DC/DC转换器,采用恒定频率平均电流模式控制架构,可提供高达3.5A连续负载电流。输入电压范围5.5V-40V,输出电压可调1V-25V,具备±2%输出电压精度。集成70mΩ高侧和28mΩ低侧MOSFET开关,工作频率300KHz,支持轻载突发模式运行和内部环路补偿。内置短路保护、热保护电路及软启动功能,有效抑制启动浪涌电流。
芯片特点:
输入5.5V~40V
输出3.5A
内置MOS
300KHz
使能
软启动

NDP2435KC是一款高效单片同步降压DC/DC转换器,采用恒定频率平均电流模式控制架构,可提供高达3.5A连续负载电流。输入电压范围5.5V-40V,输出电压可调1V-25V,具备±2%输出电压精度。集成70mΩ高侧和28mΩ低侧MOSFET开关,工作频率300KHz,支持轻载突发模式运行和内部环路补偿。内置短路保护、热保护电路及软启动功能,有效抑制启动浪涌电流。
描述NDP2435KC是一款高效、同步降压DC/DC转换器,采用恒定频率平均电流模式控制架构。它具有宽输入电压范围(5.5V至40V),可提供高达3.5A的连续输出电流,输出电压可调(1V至25V),最高效率可达94%,支持100%最大占空比,内置70mΩ高侧开关和28mΩ低侧开关,开关频率为300kHz,具备短路和热保护功能,采用SOP8封装。
RoHSSMT扩展库
4000个/圆盘
总额¥0
近期成交23单