芯片简介
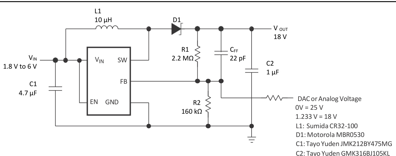
XB61041是一款高频升压转换器,设计用于中小型LCD偏置电源和白色LED背光电源。该器件输入电压范围为1.8V至6V,可生成最高28V输出电压,采用峰值电流控制方案和PFM调制技术,支持1MHz开关频率。特性包括内部400mA/250mA开关电流限制、28μA典型空载静态电流、内部软启动功能,并使用SOT23-5封装。
芯片特点:
输入1.8V~6V
输出可调,28V
内置MOS
1MHz
使能
软启动

XB61041是一款高频升压转换器,设计用于中小型LCD偏置电源和白色LED背光电源。该器件输入电压范围为1.8V至6V,可生成最高28V输出电压,采用峰值电流控制方案和PFM调制技术,支持1MHz开关频率。特性包括内部400mA/250mA开关电流限制、28μA典型空载静态电流、内部软启动功能,并使用SOT23-5封装。
描述升压型 同步整流:否 输出通道数:1 拓扑结构:升压式 输入电压:1.8V~6V 输出电压:28V 输出电流(最大值):215mA 开关频率:1MHz 28V 250mA 开关升压转换器
SMT扩展库
3000个/圆盘
总额¥0
近期成交2单