芯片简介
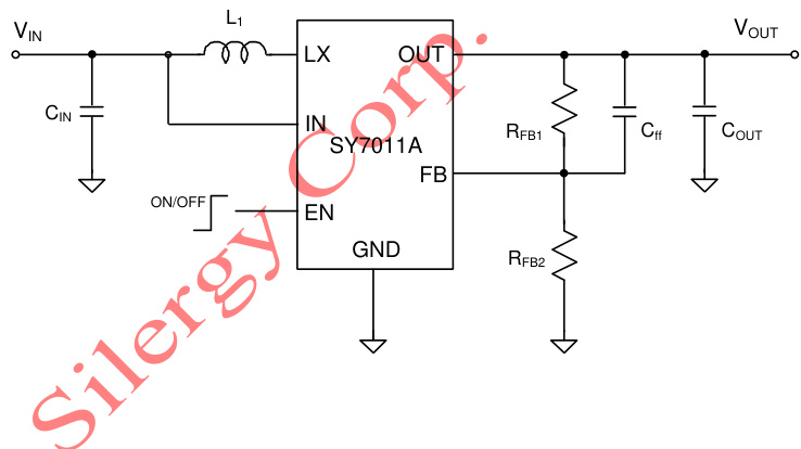
SY7011AABC是一款高效、700nA超低静态电流的同步升压转换器,支持0.85V最低输入电压和5.5V最大输出电压。采用NMOS主开关和PMOS同步开关,具备自动旁路模式(输入电压超过输出时激活),关断模式下可断开输入与输出连接。内部集成反馈参考电压电路(1.2V±1.5%)、输出过压保护(5.8V阈值)及120/200mΩ低导通电阻MOS管。
芯片特点:
输入0.85V~5.5V
输出1.8V~5.5V
输出1A
内置MOS
1MHz
使能
软启动

SY7011AABC是一款高效、700nA超低静态电流的同步升压转换器,支持0.85V最低输入电压和5.5V最大输出电压。采用NMOS主开关和PMOS同步开关,具备自动旁路模式(输入电压超过输出时激活),关断模式下可断开输入与输出连接。内部集成反馈参考电压电路(1.2V±1.5%)、输出过压保护(5.8V阈值)及120/200mΩ低导通电阻MOS管。
描述SY7011A是一款高效、700nA低静态电流的同步升压转换器,适用于单节锂离子或锂聚合物电池以及两到三节碱性镍镉或镍氢电池供电的应用。它可以在0.85V的输入电压下工作,输出电压范围为1.8V至5.5V,最大输出电流为1A。
SMT扩展库
3000个/圆盘
总额¥0
近期成交21单