芯片简介
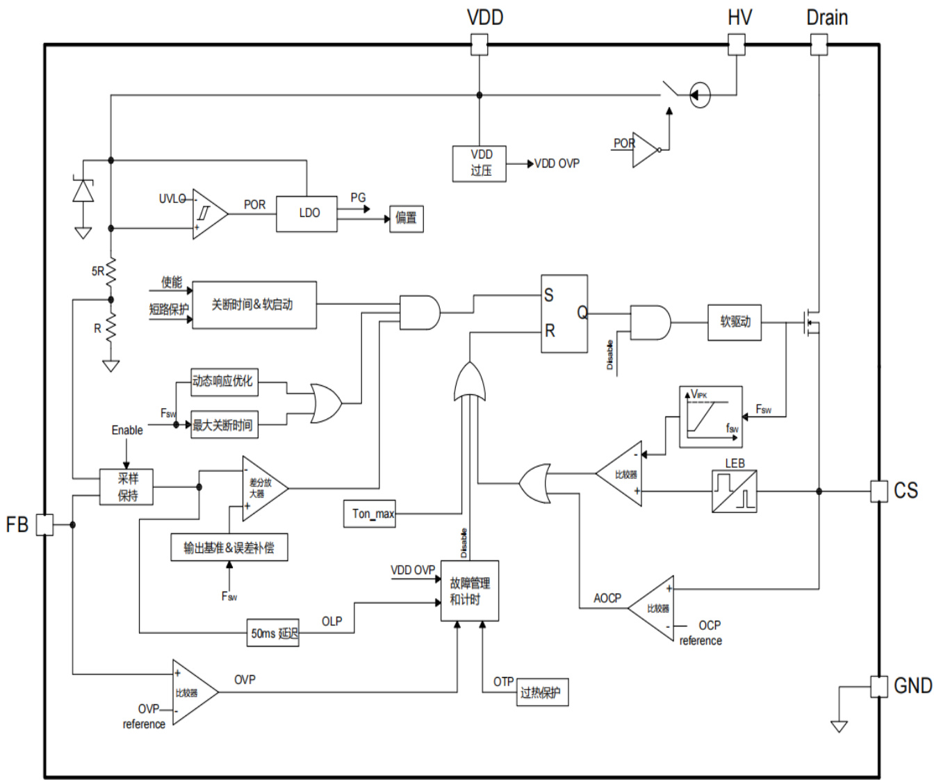
U3220E是一款支持升压、降压和升降压拓扑的多模式PWM控制功率开关,集成7A100VMOSFET和180V高压启动电路。具备软启动功能,待机功耗低于50mW,内置逐周期电流限制、输出过压保护、过热保护等多重保护机制。采用动态频率调制技术消除可闻噪音,支持12V~100V宽输入电压范围,默认14.3V输出(FB脚悬空)。
芯片特点:
输入12V~100V
输出<2500mA
内置MOS
软启动
自动调节


U3220E是一款支持升压、降压和升降压拓扑的多模式PWM控制功率开关,集成7A100VMOSFET和180V高压启动电路。具备软启动功能,待机功耗低于50mW,内置逐周期电流限制、输出过压保护、过热保护等多重保护机制。采用动态频率调制技术消除可闻噪音,支持12V~100V宽输入电压范围,默认14.3V输出(FB脚悬空)。
描述U3220E是一款高性能低成本PWM控制功率器,适用于离线式小功率升压、降压和升降压应用场合。集成7A100V MOSFET,支持多模式控制,无异音工作,具有完备的保护功能,包括过载保护、输出过压保护、过热保护等。
RoHSSMT扩展库
4000个/圆盘
总额¥0
近期成交47单