芯片简介
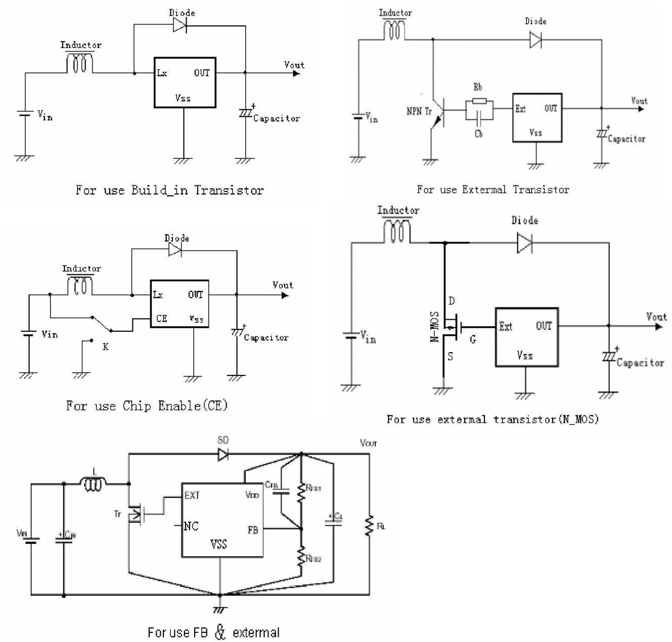
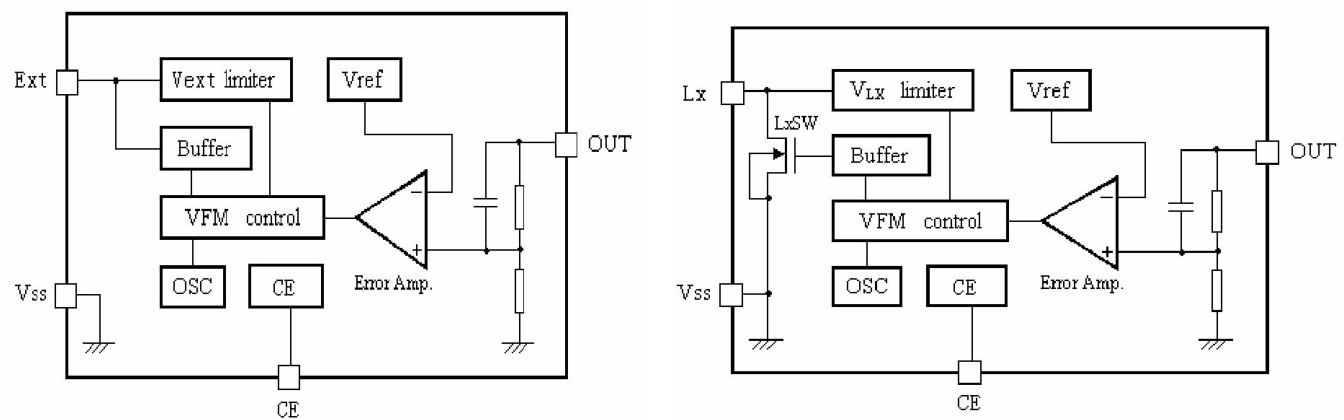
ME2108系列是采用CMOS工艺的低功耗PFM升压DC/DC转换器,具有低纹波、低噪声和高效率。输出电压可编程(2.0V~7.0V,步进0.1V),内置CE功能以减少关机模式下的功耗。其特性包括工作电压范围0.9V~6.5V、输出电压精度±2.5%、最大开关频率180kHz、典型效率85%,输出电流达400mA(Vin=3V,Vout=5V时)。内部由控制电路、开关晶体管和反馈电路组成,需外接电感和二极管。
芯片特点:
输入0.9V~6.5V
输出2.0V~7.0V
输出400mA
内置MOS
180kHz
使能





