芯片简介
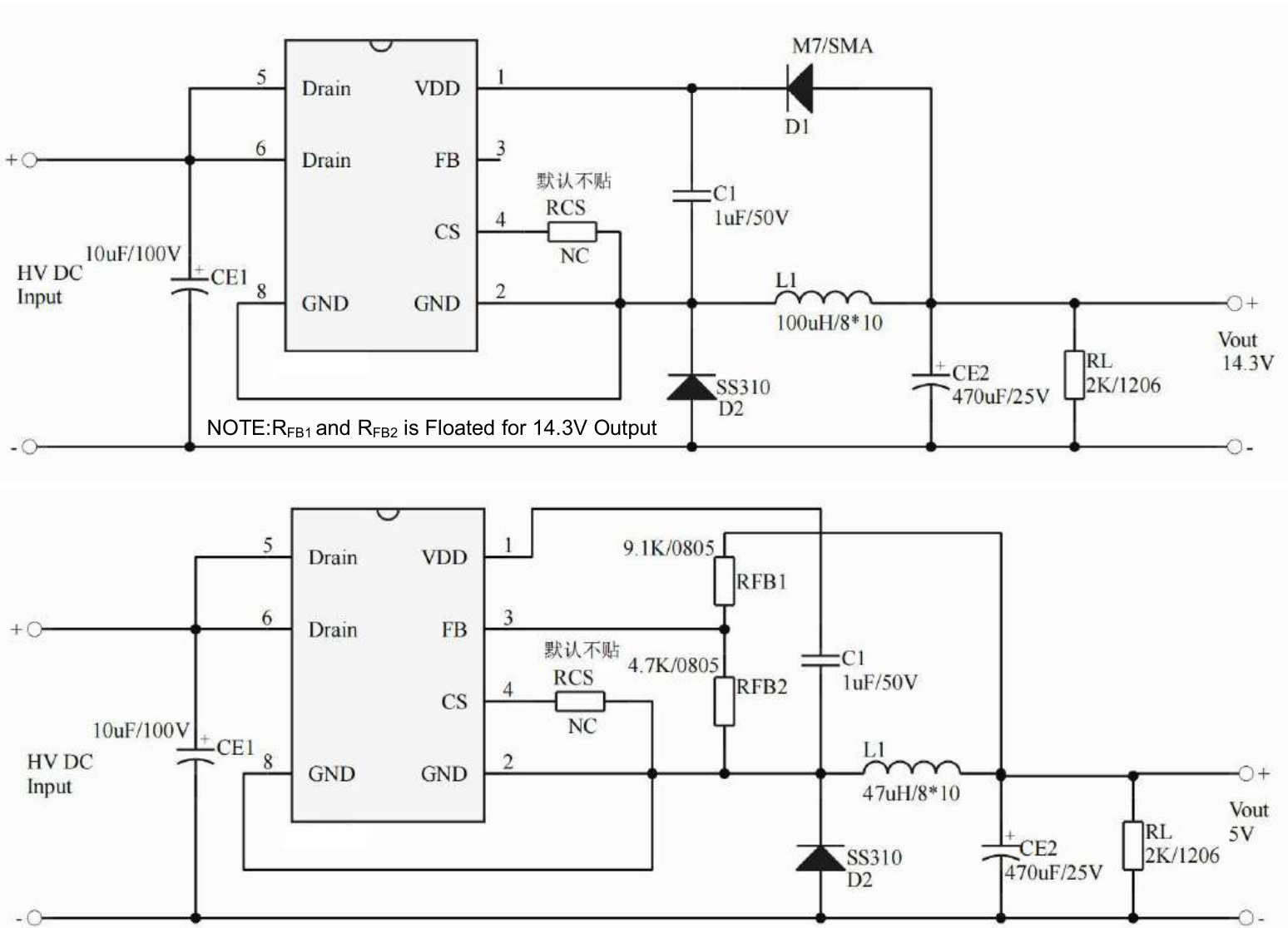
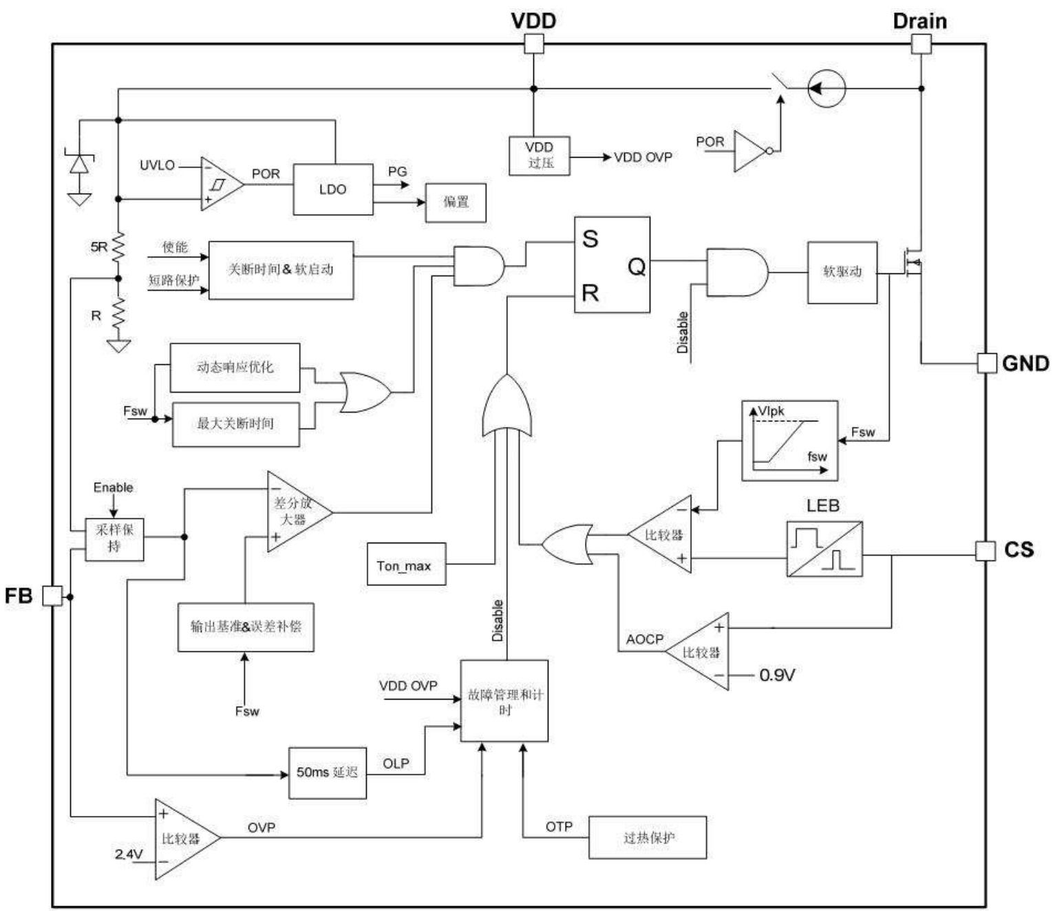
ICW6216是一款高性能低成本离线式PWM控制功率开关,集成160V/3AMOSFET及180V高压启动电路,支持降压和升降压拓扑。采用多模式控制技术实现自动频率调节,消除可闻噪音并降低待机功耗至50mW以下。内置完备保护功能包括过载、过压、欠压、过热保护及软启动电路,外围设计精简。
芯片特点:
输入支持高压输入
输出1.2A
内置MOS
软启动
多模式自动调节


ICW6216是一款高性能低成本离线式PWM控制功率开关,集成160V/3AMOSFET及180V高压启动电路,支持降压和升降压拓扑。采用多模式控制技术实现自动频率调节,消除可闻噪音并降低待机功耗至50mW以下。内置完备保护功能包括过载、过压、欠压、过热保护及软启动电路,外围设计精简。
描述ICW6216是一款高性能低成本的PWM控制造功率开关,适用于离线式小功率降压型应用场景。集成3A 160V MOS,180V高压启动电路,多模式控制,无异音,集成软启动电路,多种保护功能。
RoHSSMT扩展库
4000个/圆盘
总额¥0
近期成交16单