芯片简介
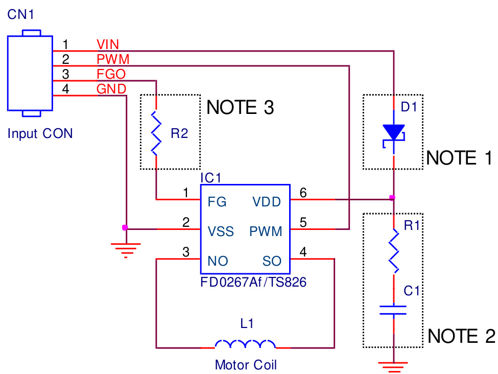
FD0267Af是一款单相全波无刷电机驱动IC,集成H桥MOS驱动器、高灵敏度霍尔效应传感器和数字控制逻辑。特性包括软开关降噪、转子锁定保护、PWM调速、转速信号输出及热关断保护。芯片由调节器、霍尔传感器、数字控制逻辑和H桥驱动器组成,支持电机锁定自动重启和外部PWM速度控制。
芯片特点:
最大输入7.0V
输出0.8A
工作电压1.7V~5.5V
驱动电流:0.8A
集成霍尔传感器
是否模块

FD0267Af是一款单相全波无刷电机驱动IC,集成H桥MOS驱动器、高灵敏度霍尔效应传感器和数字控制逻辑。特性包括软开关降噪、转子锁定保护、PWM调速、转速信号输出及热关断保护。芯片由调节器、霍尔传感器、数字控制逻辑和H桥驱动器组成,支持电机锁定自动重启和外部PWM速度控制。
SMT扩展库
3500个/圆盘
总额¥0