芯片简介
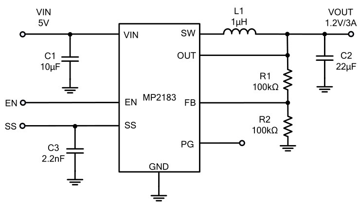
MP2183是一款单片式降压开关转换器,内置功率MOSFET,支持2.5V至5.5V输入电压,提供高达3A连续输出电流,输出电压可调至最低0.6V。采用恒定导通时间控制方案,具备快速瞬态响应和环路稳定性,集成过流保护、热关断及短路保护功能。特性包括低静态电流(21μA)、1.2MHz开关频率、外部软启动控制、输出放电和电源正常指示。内部结构包含控制电路、高/低侧MOSFET开关及保护模块,适用于便携设备、无线网络卡等低功耗系统。
芯片特点:
输入2.5V~5.5V
输出3A
内置MOS
1.2MHz
使能
软启动



