芯片简介
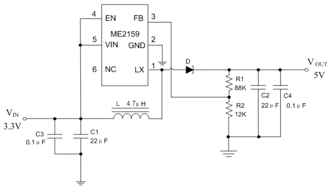
ME2159BM6G是一款电流模式升压DC-DC转换器,集成0.18Ω功率MOSFET提升能效,内置补偿网络减少外部元件。采用0.6V精密基准电压与非倒相误差放大器结构,支持内部软启动降低浪涌电流。包含过温保护(165℃)、欠压锁定(2.15V)功能,工作频率650KHz,最大占空比90%。结构包含误差放大器、PWM控制器、驱动电路及功率开关模块,适用于需要高效升压转换的场景。
芯片特点:
输入2.5V~5.5V
输出可调至12V
内置MOS
650KHz
使能
软启动
工业品

ME2159BM6G是一款电流模式升压DC-DC转换器,集成0.18Ω功率MOSFET提升能效,内置补偿网络减少外部元件。采用0.6V精密基准电压与非倒相误差放大器结构,支持内部软启动降低浪涌电流。包含过温保护(165℃)、欠压锁定(2.15V)功能,工作频率650KHz,最大占空比90%。结构包含误差放大器、PWM控制器、驱动电路及功率开关模块,适用于需要高效升压转换的场景。
描述ME2159B 是一款电流模式升压 DC-DC 转换器,具有内置 0.18Ω 2A 16V 功率 MOSFET,使其高度高效。内部补偿网络减少了外部组件数量。非反相误差放大器连接到 0.6V 精密参考电压,内部软启动功能可以减少浪涌电流。
SMT扩展库
3000个/圆盘
总额¥0
近期成交43单