芯片简介
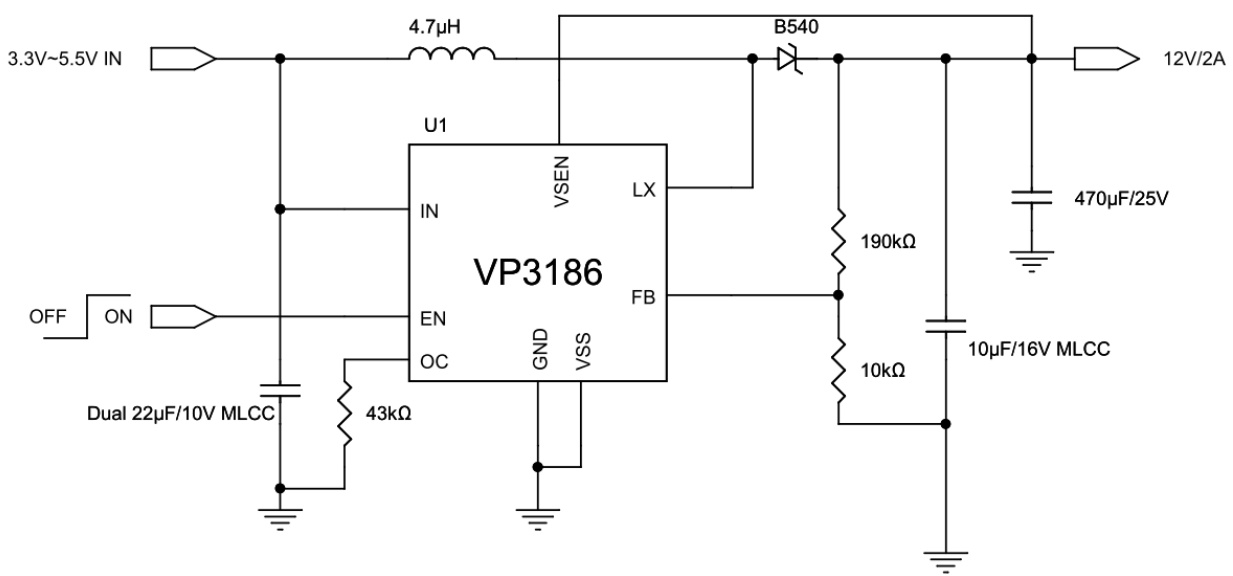
VP3186是一款高效升压DC/DC转换器,采用电流模式固定频率PWM架构,内置100mΩN沟道MOSFET开关。支持2.7V至5.5V输入电压,输出可达12V,集成输入欠压锁定、过流保护、过温保护功能,具有1MHz固定开关频率和内部软启动机制。
芯片特点:
输入2.7V~5.5V
输出12V
内置MOS
1MHz
使能
软启动

VP3186是一款高效升压DC/DC转换器,采用电流模式固定频率PWM架构,内置100mΩN沟道MOSFET开关。支持2.7V至5.5V输入电压,输出可达12V,集成输入欠压锁定、过流保护、过温保护功能,具有1MHz固定开关频率和内部软启动机制。
描述VP3186是一款高效的升压DC/DC转换器,采用电流模式、固定频率脉宽调制架构。其输入电压范围为2.7V到5.5V,输出电压可达12V,最大输出电流为5.5A,开关频率为1MHz。该芯片具有多种保护功能,包括输入欠压锁定、过流保护、输入过/欠压保护和过温保护。适用于便携式扬声器、LCD显示器等消费电子产品。
RoHSSMT扩展库
2500个/圆盘
总额¥0
近期成交4单