芯片简介
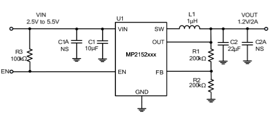
MP2152是一款单片降压开关转换器,内置功率MOSFET,支持2.5V至5.5V输入电压范围,输出电流可达2A,输出电压可调至0.6V。采用恒定导通时间(COT)控制方案,具有快速瞬态响应和简化的环路稳定性。特性包括低静态电流(25μA)、1%反馈电压精度、输出过压保护(OVP)、短路保护(SCP)及打嗝模式。功能框架包含控制电路、驱动电路、保护电路及内部MOSFET开关。
芯片特点:
输入2.5V~5.5V
输出2A
内置MOS
1.1MHz
使能
软启动

MP2152是一款单片降压开关转换器,内置功率MOSFET,支持2.5V至5.5V输入电压范围,输出电流可达2A,输出电压可调至0.6V。采用恒定导通时间(COT)控制方案,具有快速瞬态响应和简化的环路稳定性。特性包括低静态电流(25μA)、1%反馈电压精度、输出过压保护(OVP)、短路保护(SCP)及打嗝模式。功能框架包含控制电路、驱动电路、保护电路及内部MOSFET开关。
描述DCDC降压,电源输入7V以内,1A~3A(中电流)方案,
RoHSSMT扩展库
5000个/圆盘
总额¥0
近期成交2单