芯片简介
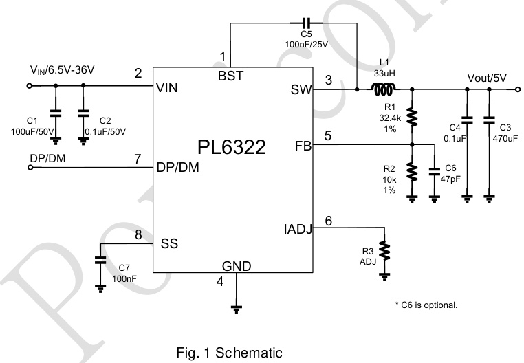
PL6322是一款集成36V3.1A同步降压DC-DC转换器和USB充电端口控制器的单片USB充电器,支持Apple、三星设备快充及BC1.2/YDT1591-2009标准。内置高侧76mΩ和低侧52mΩMOSFET,采用峰值电流模式控制,具备可配置线损补偿、充电电流限制、内部补偿和多种保护功能(包括输入欠压锁定、过压保护、短路保护、过热保护)。
芯片特点:
输入6.5V~36V
输出0A~3.1A
内置MOS
100kHz
软启动

PL6322是一款集成36V3.1A同步降压DC-DC转换器和USB充电端口控制器的单片USB充电器,支持Apple、三星设备快充及BC1.2/YDT1591-2009标准。内置高侧76mΩ和低侧52mΩMOSFET,采用峰值电流模式控制,具备可配置线损补偿、充电电流限制、内部补偿和多种保护功能(包括输入欠压锁定、过压保护、短路保护、过热保护)。
描述PL6322 是一款集成 USB 充电端口控制器的同步降压 DC-DC 转换器,支持 6.5V 至 36V 的宽输入电压范围,最大连续输出电流为 3.1A。该器件具有过压保护、恒压恒流控制模式和自动 USB 充电器识别功能,适用于便携式充电设备和汽车充电器。
SMT扩展库
4000个/圆盘
总额¥0