芯片简介
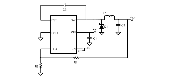
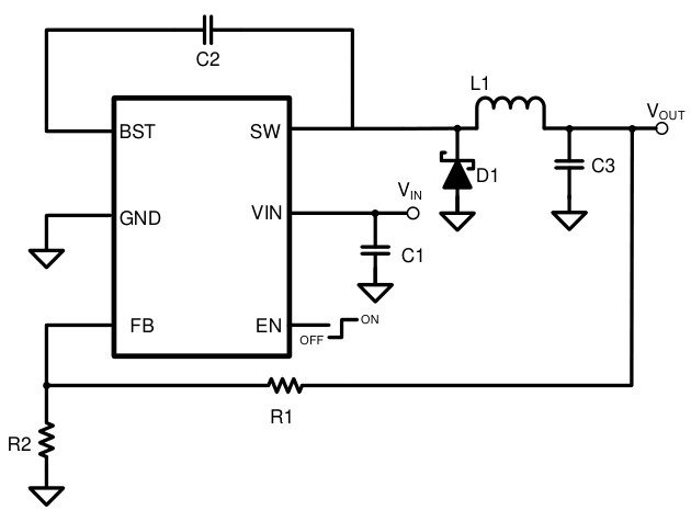
LV2862XLVD是一款4.5V-60V输入、0.6A输出的异步降压转换器,集成500mΩ高侧功率MOSFET。采用恒定频率峰值电流模式控制,具有2.1MHz固定开关频率以减小外部元件尺寸,内置6ms软启动防止浪涌电流和输出电压过冲。支持轻载脉冲跳跃模式(PSM)提升效率,静态电流低至80μA。包含输入欠压锁定、输出过压保护、过流保护、短路保护和热关断保护功能。通过外部电阻分压器调节输出电压,EN引脚可编程输入电压锁定阈值。
芯片特点:
输入4.5V~60V
输出0.6A
内置MOS管
2.1MHz
使能
软启动




