芯片简介
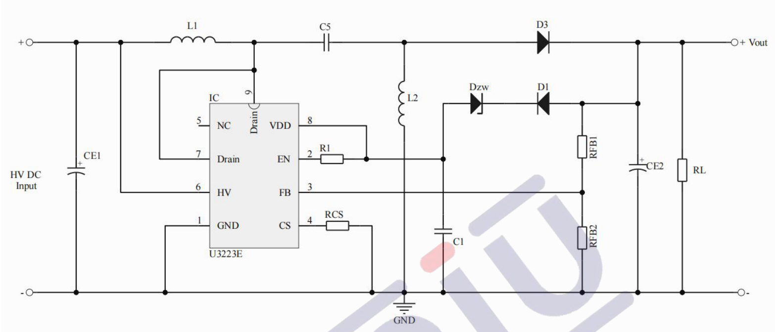
U3223E是一款支持降压和升降压拓扑的多模式PWM控制功率开关,集成200V耐压MOSFET和高压启动电路,适用于离线式小功率应用。采用调幅(AM)和调频(FM)混合控制技术,实现低待机功耗(<50mW)并消除可闻噪音。内置逐周期电流限制、输出过压保护、过热保护及软启动功能,支持自动恢复机制。
芯片特点:
输入200V
输出3A
内置MOS
120kHz
使能
软启动

U3223E是一款支持降压和升降压拓扑的多模式PWM控制功率开关,集成200V耐压MOSFET和高压启动电路,适用于离线式小功率应用。采用调幅(AM)和调频(FM)混合控制技术,实现低待机功耗(<50mW)并消除可闻噪音。内置逐周期电流限制、输出过压保护、过热保护及软启动功能,支持自动恢复机制。
描述U3223E是一款高性能低成本PWM控制功率器,适用于离线式小功率降压型应用场合,集成200V高压启动电路,支持降压和升降压拓扑。具有输出精度高和外围成本低的特点,适用于小家电电源和线性电源替代等场所。
4000个/圆盘
总额¥0
近期成交48单