芯片简介
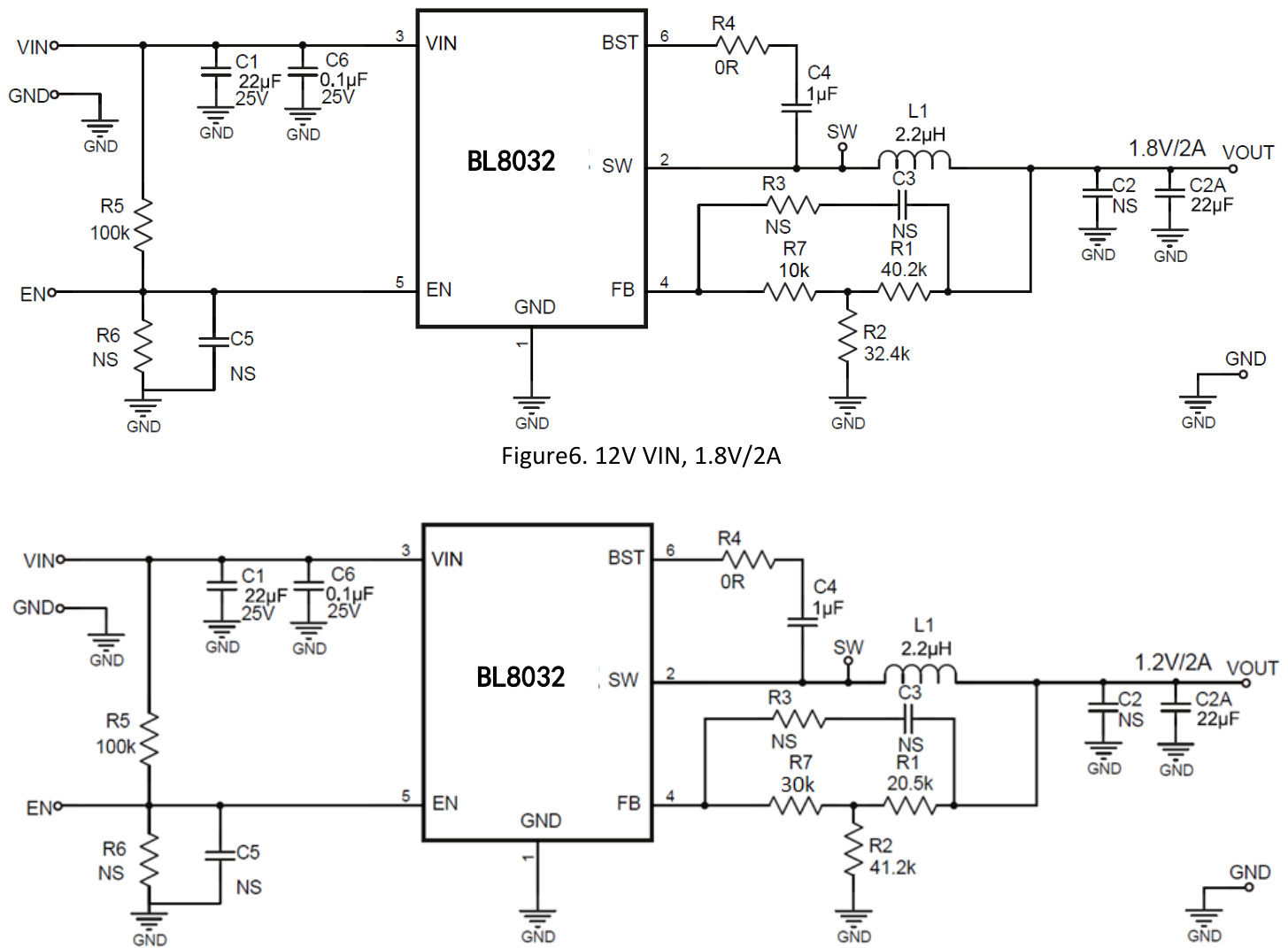
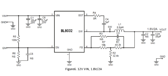
BL8032是一款高效2A同步整流降压转换器,采用PWM和PFM双模式控制,集成高电压功率MOSFET,支持4.2-18V宽输入范围。内部包含误差放大器、补偿网络、软启动及过流保护功能,无需外接肖特基二极管,采用SOT23-6封装。
芯片特点:
输入4.2V~18V
输出2A
内置MOS
500KHz
使能
软启动

BL8032是一款高效2A同步整流降压转换器,采用PWM和PFM双模式控制,集成高电压功率MOSFET,支持4.2-18V宽输入范围。内部包含误差放大器、补偿网络、软启动及过流保护功能,无需外接肖特基二极管,采用SOT23-6封装。
| 开源项目名称 | 开源项目介绍 |
|---|---|
| DC-DC降压芯片方案验证板-A版 | 该方案验证版,主要用于测试市面上常见的SOT-23封装的降压型DC/DC芯片,板子上目前集成了三种引脚排序。 |
描述BL8032是一款完全集成的高效率2A同步整流降压转换器,具有500KHz的工作频率,4.2V至18V的输入电压范围,2A的输出电流,0.8V的参考电压,以及PWM和PFM两种工作模式。该器件内置低阻抗高压功率MOSFET,提供出色的瞬态响应性能。
SMT扩展库
3000个/圆盘
总额¥0
近期成交100单+