芯片简介
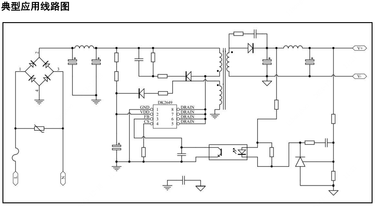
DK2649CC是一款高性能、低功耗PWM控制芯片,内置650V高压功率MOSFET,适用于22W以内的电源方案。芯片集成跳频、抖频功能,支持全电压输入(85VAC~265VAC),空载待机功耗小于75mW,具有软启动、逐周期限流保护(OCP)、过载保护(OLP)、过温保护(OTP)及VDD电压箝位功能。内部框架由PWM控制器、反馈环路、保护模块及优化的图腾柱驱动结构组成。
芯片特点:
输入85VAC~265VAC
输出22W
65kHz
待机功耗:75mW
软启动
内置MOS
单路输出




