芯片简介
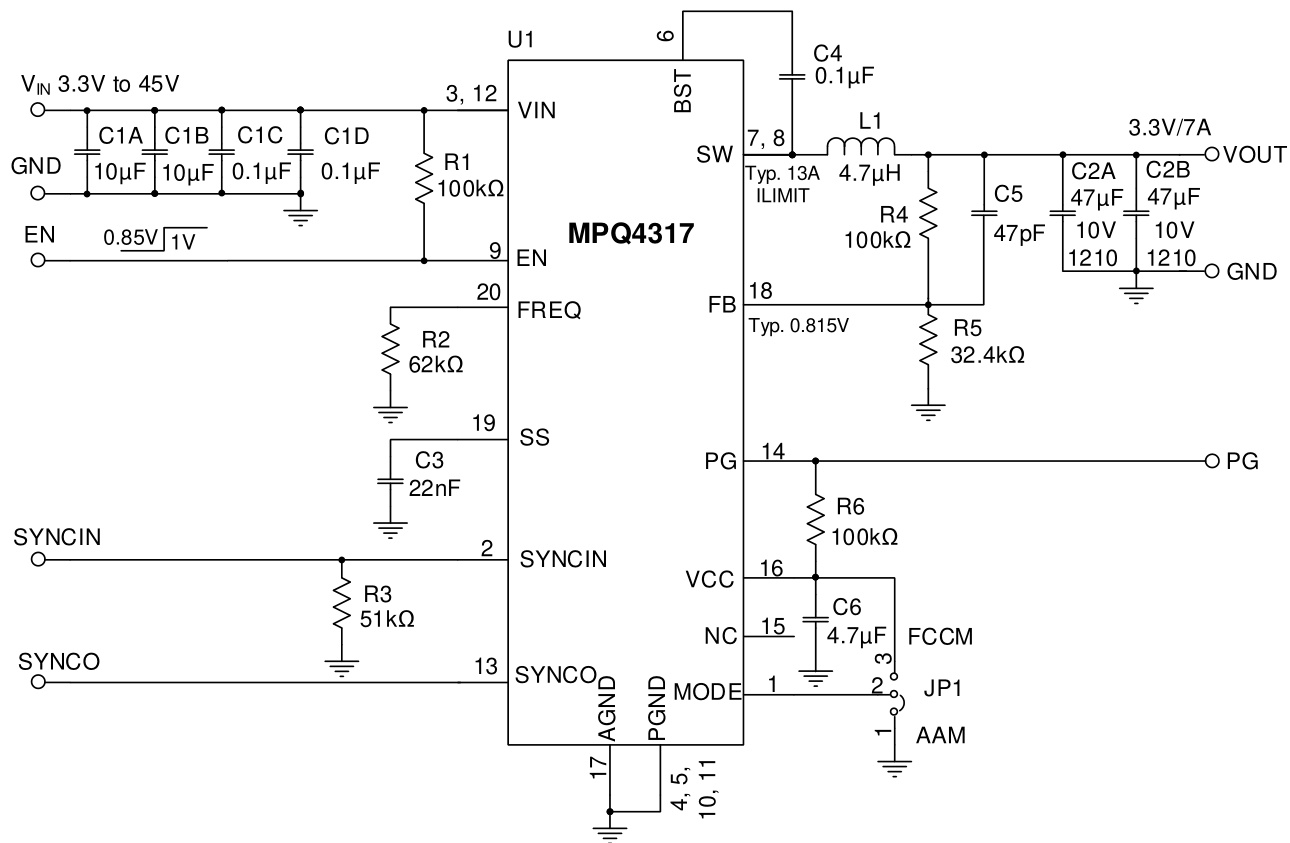
MPQ4317是一款45V输入、7A输出的同步降压转换器,集成高边和低边功率MOSFET,适用于汽车电池环境。其特点包括1.7μA低关断静态电流、18μA睡眠模式静态电流、可配置开关频率(350kHz-1000kHz),支持频率扩展频谱(FSS)降低EMI。功能框架包含误差放大器(EA)、内部VCC稳压器、同步时钟控制模块,并提供开漏PGOOD信号、外部软启动(SS)、过流保护(OCP)及热关断保护。支持先进异步调制(AAM)和强制连续导通模式(FCCM),适用于车载信息娱乐系统、工业电源等场景。
芯片特点:
车规级
输入3.3V~45V
输出7A
内置MOS
350kHz~1000kHz
使能
软启动





