芯片简介
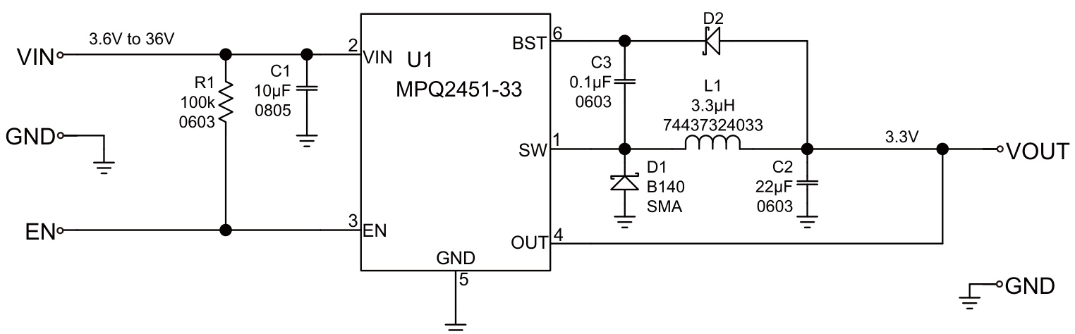
MPQ2451是一款高频降压开关稳压器,集成高压高侧功率MOSFET,支持0.6A输出电流。具备3.3V至36V宽输入范围,适用于汽车电子系统,提供高达90%的效率。特性包括2MHz固定开关频率、内部补偿、陶瓷输出电容稳定性、内部软启动和精密电流限制。功能框架由误差放大器、PWM控制、电流比较器、热关断和使能控制电路组成,支持轻载脉冲跳跃模式以提高效率。
芯片特点:
车规级
输入3.3V~36V
输出0.6A
内置MOS
2MHz
使能
软启动

MPQ2451是一款高频降压开关稳压器,集成高压高侧功率MOSFET,支持0.6A输出电流。具备3.3V至36V宽输入范围,适用于汽车电子系统,提供高达90%的效率。特性包括2MHz固定开关频率、内部补偿、陶瓷输出电容稳定性、内部软启动和精密电流限制。功能框架由误差放大器、PWM控制、电流比较器、热关断和使能控制电路组成,支持轻载脉冲跳跃模式以提高效率。
描述DCDC降压,电源输入30V以上,1A以内(小电流)方案,
RoHSSMT扩展库
3000个/圆盘
总额¥0
近期成交1单
描述DCDC降压,电源输入30V以上,1A以内(小电流)方案,
RoHS
5000个/圆盘
总额¥0