芯片简介
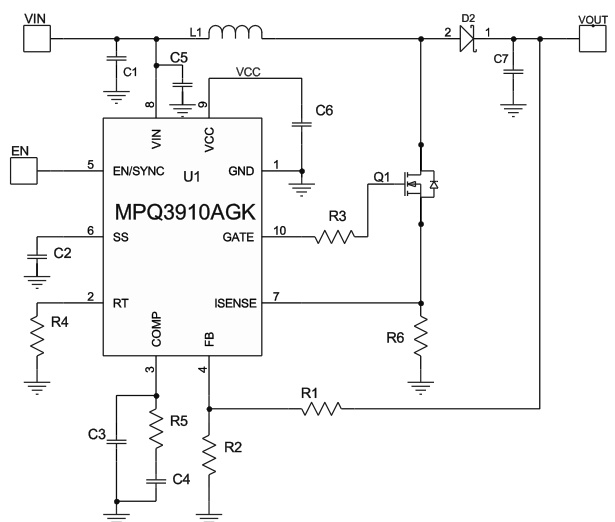
MPQ3910A是一款峰值电流模式PWM升压控制器,可驱动外部MOSFET处理10A以上电流。支持5V-35V输入电压范围,可配置30kHz-400kHz开关频率,具有脉冲跳跃模式提升轻载效率,集成欠压锁定、软启动、斜率补偿功能,提供过压保护、短路保护、过温保护等多重保护机制,符合AEC-Q100车规级认证。采用电流环控制架构,支持同步整流和外部环路补偿,适用于电信隔离电源、备份升压等工业场景。
芯片特点:
车规级
输入5V~35V
输出可调
外部MOSFET
30kHz~400kHz
使能
软启动




