芯片简介
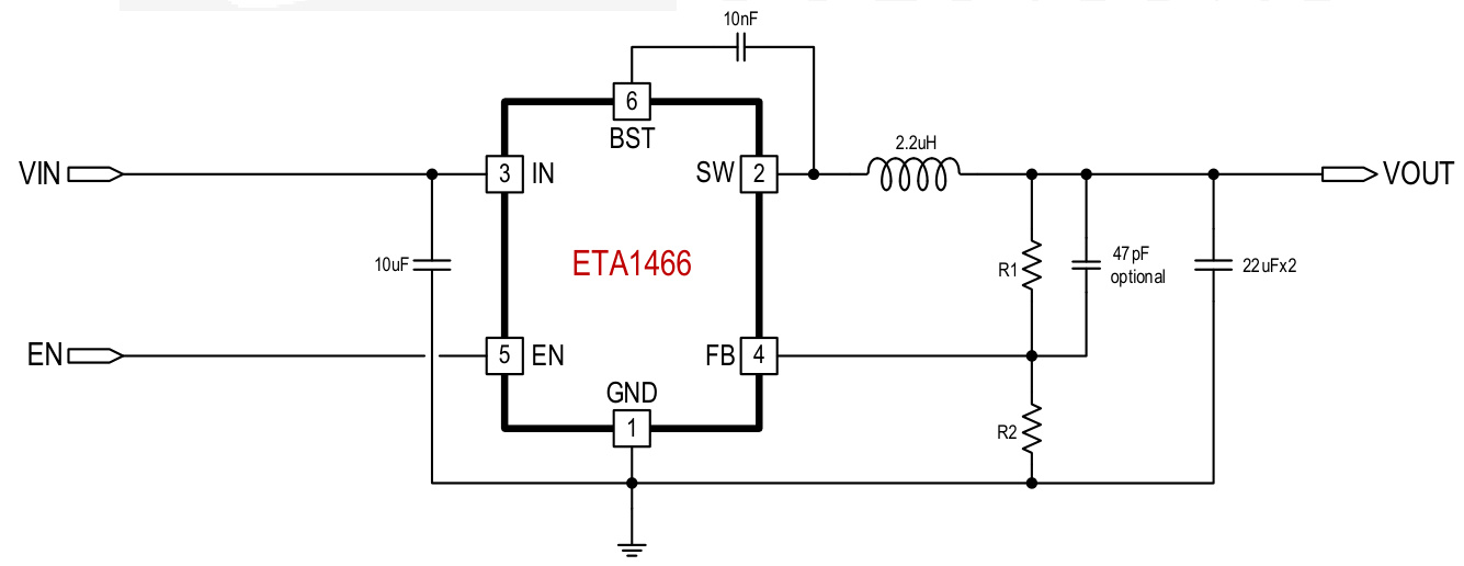
ETA1466S2G是一款宽输入范围、高效率同步降压转换器,采用自适应COT控制方案,支持2A输出电流,具备快速瞬态响应和轻载PFM高效模式。内部集成低Rdson功率MOSFET,无需外部补偿,内置OVP保护功能,适用于工业应用如LCDTV和机顶盒。
芯片特点:
输入4.5V~18V
输出2A
内置MOS
700kHz
使能

ETA1466S2G是一款宽输入范围、高效率同步降压转换器,采用自适应COT控制方案,支持2A输出电流,具备快速瞬态响应和轻载PFM高效模式。内部集成低Rdson功率MOSFET,无需外部补偿,内置OVP保护功能,适用于工业应用如LCDTV和机顶盒。
描述ETA1466是一款宽输入范围、高效率的同步降压转换器,输入电压范围为4.5V至18V,最大输出电流为2A。采用自适应COT控制方案,具有快速负载瞬态响应和高效率PFM模式。在轻载时进入PFM模式,以节省开关损耗,提高效率。具有过压保护(OVP)、欠压锁定(UVLO)和过温保护功能。
RoHSSMT扩展库
3000个/圆盘
总额¥0