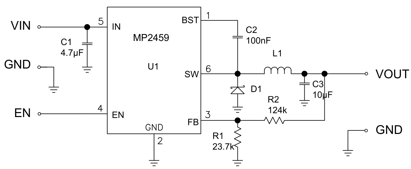
芯片简介
MP2459是一款内置功率MOSFET的单片降压开关转换器。在宽输入范围内,其峰值输出电流可达到0.5A,具有极好的负载和线性调节性能。电流控制模式提供了快速瞬态响应,并使环路更易稳定。故障保护包括逐周期限流保护和过温保护。MP2459采用TSOT23-6封装,最大限度地减少了现有外部元器件的使用。
芯片特点:
0.5A峰值输出电流 1Ω内部功率MOSFET 采用低ESR输出陶瓷电容器可稳定工作 效率高达90% 0.1μA关断电流 480kHz固定频率 过温保护 逐周期过流保护 4.5V至55V宽输入工作电压范围 0.81V至0.95*VIN可调输出范围 采用TSOT23-6封装


