芯片简介
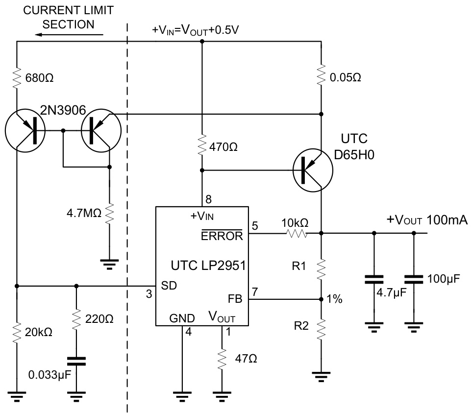
UTCLP2950L-3.3V-1是一款高精度低压差电压基准稳压器,采用带隙基准电路设计,具备低静态电流、低噪声和极佳的负载/线性调节特性。其内部由误差放大器、带隙基准源、过温保护模块和电流限制单元组成,适用于需稳定参考电压的应用场景。
芯片特点:
输出3.3V
精度±2%
温度系数:20~100ppm/℃
430μV
输入6V~30V
带隙基准
串联型
工业品
UTCLP2950L-3.3V-1是一款高精度低压差电压基准稳压器,采用带隙基准电路设计,具备低静态电流、低噪声和极佳的负载/线性调节特性。其内部由误差放大器、带隙基准源、过温保护模块和电流限制单元组成,适用于需稳定参考电压的应用场景。
描述是单片集成稳压器,具有低压差和低静态电流,包含许多适用于不同应用的功能。
RoHSSMT扩展库
2500个/圆盘
总额¥0
近期成交4单