芯片简介
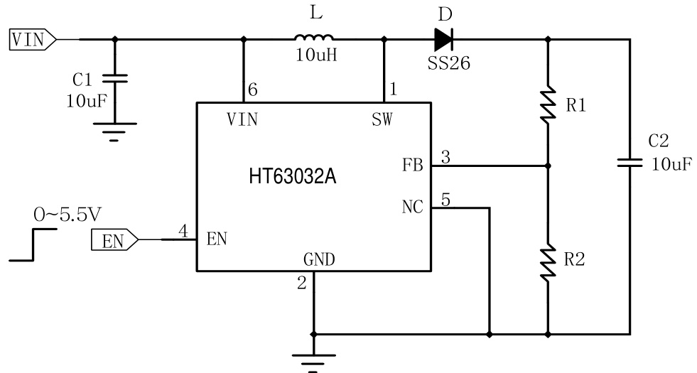
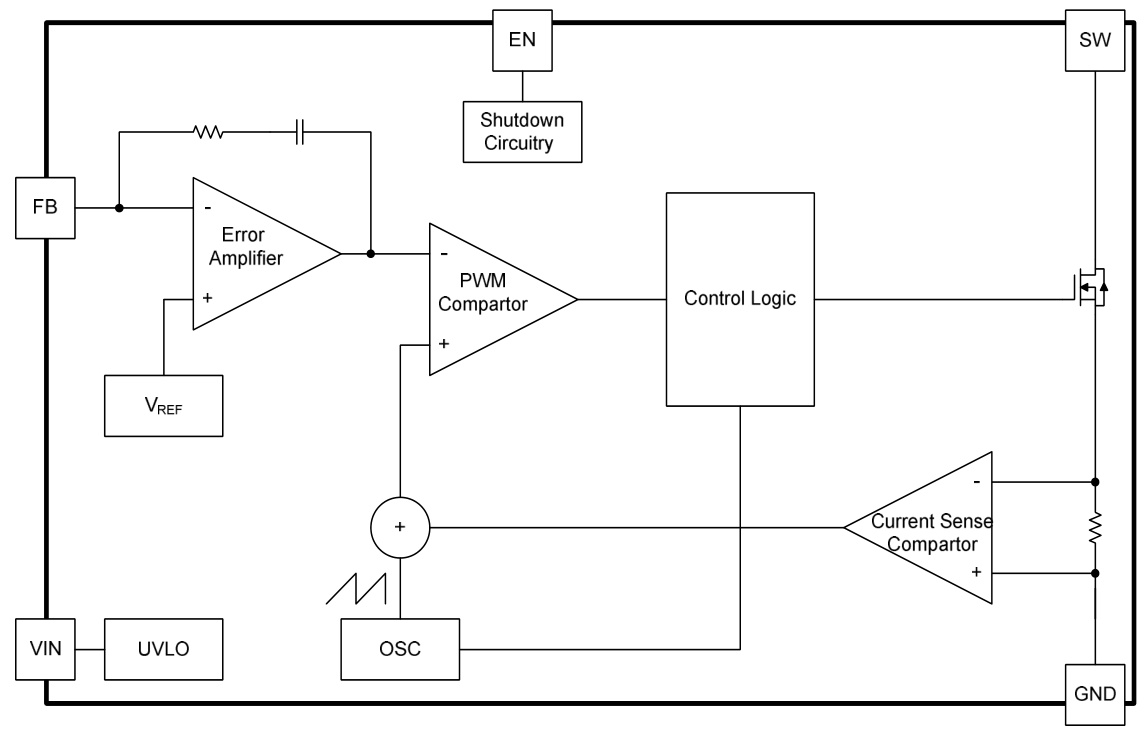
HT63032是一款固定频率升压转换器,集成250mΩ60VMOSFET,输入电压范围3.0V~60V,支持输出电压最高60V。内置欠压锁定、逐周期电流限制、热过载保护和软启动电路,具有1.2MHz开关频率、低静态电流及轻载高效特性。功能框架包含控制电路、驱动电路及多重保护机制(UVLO、电流限制、热保护)。
芯片特点:
输入3.0V~60V
输出VIN×1.1~60V
内置MOS
1.2MHz
使能
软启动


HT63032是一款固定频率升压转换器,集成250mΩ60VMOSFET,输入电压范围3.0V~60V,支持输出电压最高60V。内置欠压锁定、逐周期电流限制、热过载保护和软启动电路,具有1.2MHz开关频率、低静态电流及轻载高效特性。功能框架包含控制电路、驱动电路及多重保护机制(UVLO、电流限制、热保护)。
描述HT63032是一款常频模式升压转换器,适用于小型低功耗应用。其特点是宽输入电压范围(3.0V至60V)、内置250mΩ 60V功率MOSFET、1.2MHz固定开关频率、高达95%的升压转换效率、轻负载模式下效率高达80%、低于0.1mA的静态电流、低于10µA的关断电流、内置逐周期限流、内置热关断保护、内置软启动电路、简单的外部电路。
SMT扩展库
3000个/圆盘
总额¥0
近期成交3单