芯片简介
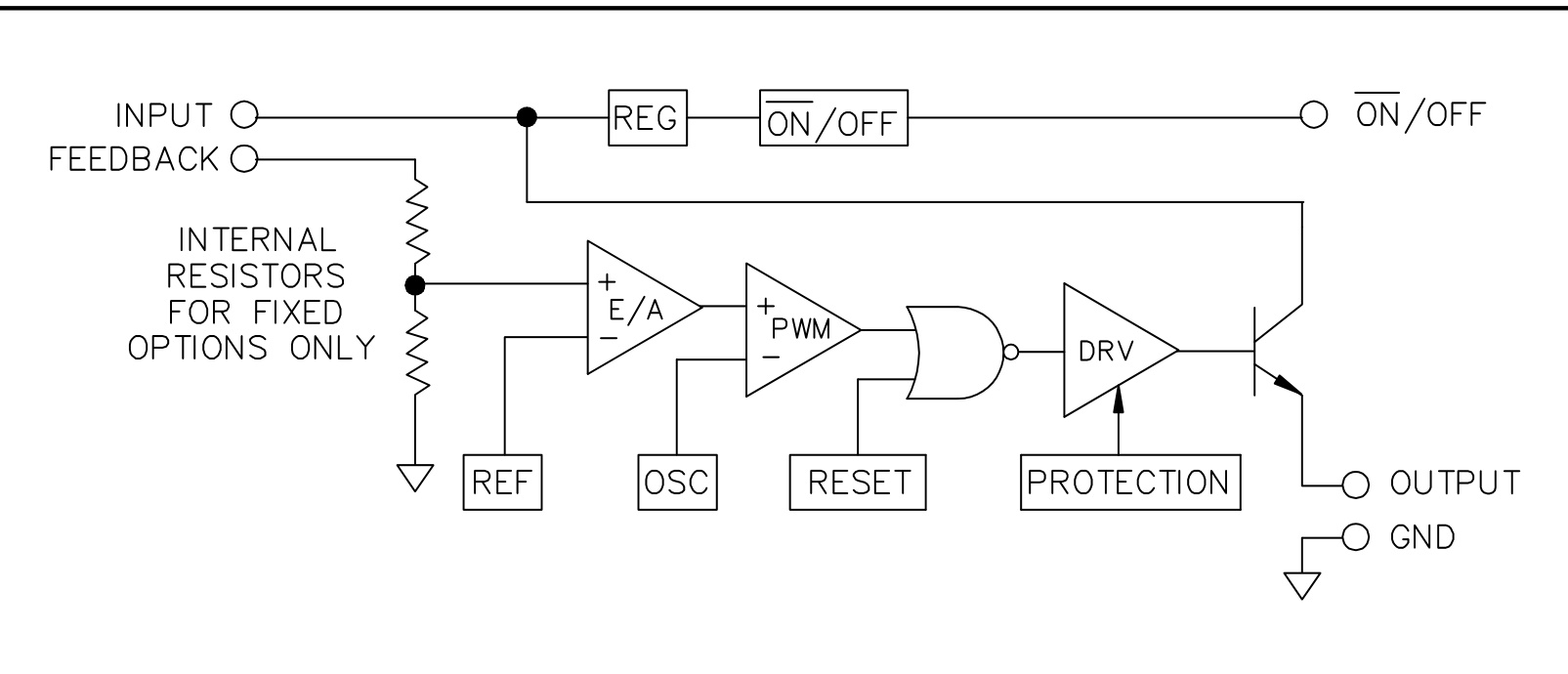
LM2576系列是单片集成开关稳压器,支持buck或buck/boost拓扑结构。内置补偿网络和电流限制保护,提供3.3V/5V/12V固定输出及1.23V-35V可调输出,典型效率达82%。需外接电感、续流二极管和滤波电容组成完整DC-DC转换方案。

LM2576系列是单片集成开关稳压器,支持buck或buck/boost拓扑结构。内置补偿网络和电流限制保护,提供3.3V/5V/12V固定输出及1.23V-35V可调输出,典型效率达82%。需外接电感、续流二极管和滤波电容组成完整DC-DC转换方案。
描述是专为“降压”或“降压/升压”调节器应用而设计的单片集成电路,可在输入电压、负载和温度的综合变化下提供精确的输出电压。该系列极大地简化了开关电源的设计。包括一个开关调节器和补偿网络,都封装在同一个封装内。只需添加一个扼流圈、一个续流二极管和两个电容器,即可获得高效的直流到直流转换器。具有限流和热关断功能,可充分保护设备免受过应力条件的影响。与流行的三端线性稳压器相比,提供更高的效率并减小散热器尺寸。在许多应用中不需要散热器。
SMT扩展库
800个/圆盘
总额¥0
近期成交75单
描述是专为“降压”或“降压/升压”调节器应用而设计的单片集成电路,可在输入电压、负载和温度的综合变化下提供精确的输出电压。该系列极大地简化了开关电源的设计。包括一个开关调节器和补偿网络,都封装在同一个封装内。只需添加一个扼流圈、一个续流二极管和两个电容器,即可获得高效的直流到直流转换器。具有限流和热关断功能,可充分保护设备免受过应力条件的影响。与流行的三端线性稳压器相比,提供更高的效率并减小散热器尺寸。在许多应用中不需要散热器。
SMT扩展库
800个/圆盘
总额¥0
近期成交6单
描述是专为“降压”或“降压/升压”调节器应用而设计的单片集成电路,可在输入电压、负载和温度的综合变化下提供精确的输出电压。该系列极大地简化了开关电源的设计。包括一个开关调节器和补偿网络,都封装在同一个封装内。只需添加一个扼流圈、一个续流二极管和两个电容器,即可获得高效的直流到直流转换器。具有限流和热关断功能,可充分保护设备免受过应力条件的影响。与流行的三端线性稳压器相比,提供更高的效率并减小散热器尺寸。在许多应用中不需要散热器。
SMT扩展库
800个/圆盘
总额¥0
近期成交64单