芯片简介
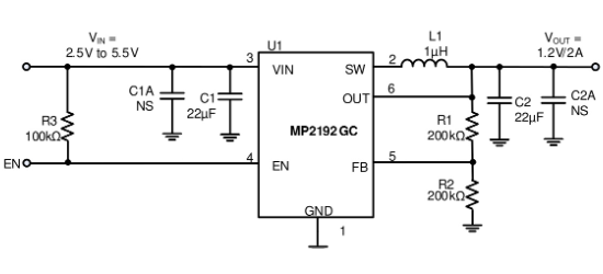
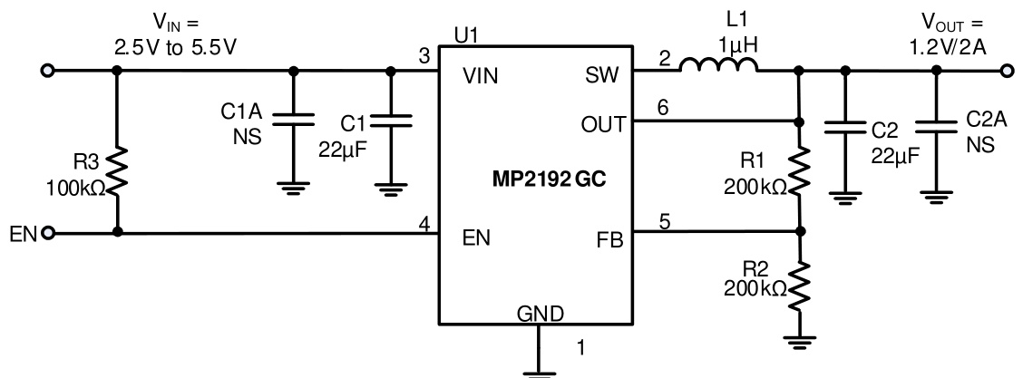
MP2192GC-Z是一款同步降压开关转换器,输入电压范围2.5V至5.5V,可提供2A连续输出电流,输出电压可调至最低0.6V。采用恒定导通时间(COT)控制,具备快速瞬态响应和简化环路稳定性。内部集成75mΩ和45mΩ的P/N沟道MOSFET,支持100%占空比和输出放电功能,包含过压保护(OVP)、短路保护(SCP)及热关断保护。芯片采用WLCSP-6超小封装,适用于固态硬盘、便携式仪器和电池供电设备。
芯片特点:
输入2.5V~5.5V
输出2A
内置MOS
1.1MHz
使能
软启动



